HIV protein profile characteristics in patients with first-time detected infection
- Authors: Davydenko V.S.1, Ostankova Y.V.1, Schemelev A.N.1, Serikova E.N.1, Totolian A.A.1,2
-
Affiliations:
- St. Petersburg Pasteur Institute
- I. Pavlov First St. Petersburg State Medical University
- Issue: Vol 14, No 4 (2024)
- Pages: 795-808
- Section: ORIGINAL ARTICLES
- Submitted: 20.05.2024
- Accepted: 09.08.2024
- Published: 31.10.2024
- URL: https://iimmun.ru/iimm/article/view/17668
- DOI: https://doi.org/10.15789/2220-7619-HPP-17668
- ID: 17668
Cite item
Full Text
Abstract
The HIV-infection continues to be one of the most large-scale epidemics worldwide. Many techniques have been developed to detect this disease, but the Western blot based on the identification of specific viral proteins remains the most commonly used method that allows to monitor ongoing viral processes. Despite discussions regarding the criteria for a positive test assessment and selection of a minimum number of viral proteins to reliably interpret the data, a very few studies on the protein profiles in HIV-infected patients, particularly in the Russian Federation are available. The aim of this study was to assess the prevalence of HIV viral proteins in a group of people with newly diagnosed infections analyzing 2566 blood samples from individuals with newly diagnosed HIV infection for reference testing. The samples were assessed using ELISA and IHL techniques, followed by western blotting. Subsequently, the following viral proteins were analyzed to assess HIV life cycle and the predominance of its different stages: gp160, gp120, gp41, p55, p40, p24, p17, p66, p51, and p31. For comparison, gp110/120 was chosen as the reference protein due to its lowest prevalence frequency among all env gene products comprising 96.06%. A significantly reduced prevalence frequency was found for several protein groups: GAG — p55 (80.91%), p40 (72.14%), nucleocapsid p18/17 (67.37%); POL proteins — p68/66 (89.57%), p52/51 (81.91%), p34/31 (86.02%). Significant differences in frequency of viral proteins between age and sex groups are shown. Hypotheses explaining the obtained data are presented. By aligning anti-viral protein antibody profile with the course of the infection and patient’s condition, it will be possible to identify patterns and take necessary measures for early diagnostics with extended results, such as duration of the infection, viral load, and disease severity.
Keywords
Full Text
Введение
Вирус иммунодефицита человека (ВИЧ), как и инфекция им вызываемая, остается важнейшей проблемой современного человечества, над поиском решения которой бьется множество людей в медицинских и биологических сферах. По данным на 2022 г. в мире насчитывалось от 33,1 млн до 45,7 млн человек с диагнозом ВИЧ-инфекция, среди которых число новых случаев заражения составило около 1,3 млн [17]. Распространенность инфекции в разных региона мира неравномерна, наибольшая представленность наблюдается в странах Африки. При этом в высокоэндемичных регионах встречаемость ВИЧ в группах риска может оказаться ниже, чем среди условно здоровых лиц или в ключевых группах населения, что связано с социально-культурным взаимопроникновением этих групп. Так, например, в Гвинейской Республике РНК ВИЧ выявили у 4,05% медицинских работников [28] и у 11,11% условно здоровых беременных женщин [1].
По данным государственного доклада на 2022 г. в Российской Федерации показатель заболеваемости ВИЧ-инфекции составил 43,29 на 100 тыс. населения, но в отдельных регионах, таких как Красноярский край, данный показатель был вдвое выше [4]. Особенно высока распространенность ВИЧ в группах риска. Так, например, частота РНК вируса у лиц из пенитенциарных учреждений составляет 23,19% [1]. И хотя по статистике за последние 2 года показано сокращение новых случаев инфицирования, исследователи связывают данное понижение с сократившимся объемом обследований со стороны медицинских работников и сниженной обращаемостью пациентов в период коронавирусной инфекции COVID-19 [6]. Оценка истинного числа инфицированных в Российской Федерации затруднена рядом причин, во многом взаимосвязанных. Среди них угроза распространения ВИЧ не рассматривается как непосредственная, в лучшем случае воспринимается как потенциальная; основным источником информации служат сведения, почерпнутые из СМИ, формирующие общественное мнение и не являющиеся четко сформулированными и устоявшимися; существующие программы, связанные с ВИЧ, носят спорадический и эпизодический характер: периодическая диспансеризации с необязательной сдачей тестов на ВИЧ [7]. В последнее время пристальное внимание уделяется проблеме лекарственной устойчивости ВИЧ к препаратам антиретровирусной терапии и растущей распространенности фармакорезистентных штаммов. У 72,05% лиц с ВИЧ-инфекцией, направленных для диагностического уточнения статуса лекарственной устойчивости из СЗФО, наблюдалась минимум одна значимая мутация лекарственной устойчивости [29].
ВИЧ представляет собой РНК-содержащий вирус, геном которого кодирует по крайней мере 15 белков, осуществляющих структурные, ферментативную и регуляторные функции [15]. Жизненный цикл ВИЧ можно разделить на 11 стадий с участием отдельных вирусных белков — проникновение вируса в клетку с непосредственным участием белков gp120 и gp41, кодируемых геном env, который также ответственен за тропизм ВИЧ [5]; этап обратной транскрипции, реализуемый вирусным ферментом обратной транскриптазой, сформированным белками p68/66 и р52/51; этапы вскрытия оболочки и проникновения в ядро с участием вирусного белка р24; интеграция провируса в ДНК клетки посредством интегразы, формируемой белком р31; транскрипция ДНК в РНК, в которой значительную роль играют продукты вирусного гена tat; экспорт РНК продуктами гена rev; трансляция; сборка вирусных частиц и их высвобождение из клетки продуктами гена gag; «созревание» вирусных частиц (р10, p6) [8, 9]. Преобладание или отсутствие тех или иных белков дает информацию о протекании/преобладании отдельных стадий развития вируса. Отсутствие или дефект какого-либо вирусного белка существенно сказывается на формировании новых вирусных частиц. Так, например, последовательности GagPol, лишенные области, кодирующей белок p6, могут быть включены в нуклеотидные последовательности созревающих частиц ВИЧ, но в дальнейшем отсутствие белка p6 негативно влияет на димеризацию протеазы, таким образом нарушая созревание вирусных частиц [12].
В свою очередь, концентрации антител к некоторым вирусным белкам могут рассматриваться как маркеры протекания инфекции. MacManus с соавт. показали, что количественные уровни анти-gp41 и анти-gp160 способны служить быстрым и недорогим инструментом для скрининга низких уровней РНК ВИЧ в периферической крови у детей с вирусной супрессией, когда количество РНК ВИЧ оценивается менее 10 копий или менее 100 копий на мл [24, 32]. Оценка частот встречаемости вирусных белков в различных группах, в том числе среди лиц с впервые выявленной инфекцией, пациентов с вирусологической эффективностью и неэффективностью АРТ, с активно развивающимся заболеванием, позволит расширить понимание патогенеза ВИЧ-инфекции. К сожалению, наблюдение пациентов с момента заражения затруднено, что сужает возможности изучения динамики профиля вирусных белков и других показателей и существенно снижает прогресс исследований ВИЧ. Малочисленность публикаций, в которых анализировали частоты встречаемости вирусных белков в больших выборках с рассмотрением профиля антител к вирусным белкам, свидетельствует о недостаточной проработанности указанного направления.
Цель работы заключалась в оценке частот встречаемости вирусных белков ВИЧ у группы пациентов с впервые выявленной инфекцией.
Материалы и методы
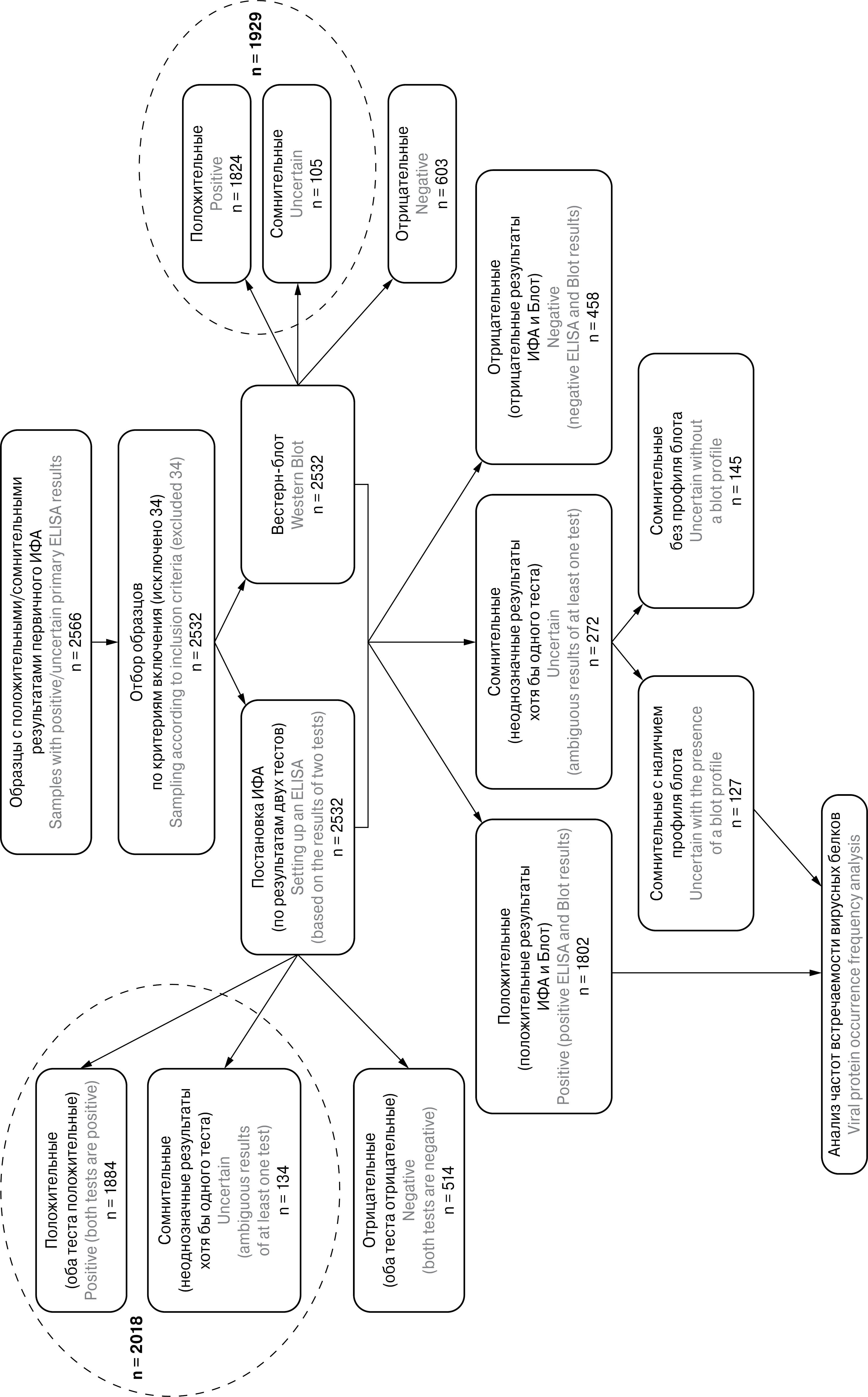
В ходе работы была проанализирована выборка из 2566 образца сыворотки крови, поступивших для референсного анализа на ВИЧ-инфекцию в лабораторию иммунологии и вирусологии ВИЧ-инфекции Федерального бюджетного учреждения науки «Санкт-Петербургский научно-исследовательский институт эпидемиологии и микробиологии им. Пастера» Федеральной службы по надзору в сфере защиты прав потребителей и благополучия человека. На проведение данного исследования было получено согласие локального Этического комитета ФБУН НИИЭМ имени Пастера. Все обследованные дали письменное информированное согласие на участие в исследовании. Критериями включения являлись: положительный/неопределенный результат при первичном выявлении Аг/Ат ВИЧ методами иммуноферментного (ИФА) и/или иммунохемилюминесцентного (ИХЛА) анализа, корректность анамнестических данных пациента. Дополнительно в работу включали образцы, в которых анкетные данные поданы анонимно, но имеют вышеуказанные параметры. Критерием исключения считался отрицательный результат при первичном выявлении Аг/Ат ВИЧ методами ИФА и/или ИХЛА.
В рамках исследования сыворотки крови определяли наличие Аг/Ат методами ИФА с использованием диагностических наборов «ДС-ИФА-ВИЧ-АГ+АТ» и «МилаЛаб-ИФА-ВИЧ-АГ+АТ» (Диагностические системы, Российская Федерация) и ИХЛА «HIV Ag/Ab Combo» (Abbott Laboratories, Германия). Таким образом, для оценки жизненного цикла вируса и преобладания его отдельных стадий, были выбраны следующие вирусные белки: gp160, gp120, gp41, p55, p40, р24, p17, p66, p51, p31. Выявление антител к индивидуальным белкам ВИЧ осуществляли методом Вестерн-блот, применяя набор реагентов «NEW BLOT BIORAD» (Bio-Rad Laboratories, США), согласно инструкции производителя. Дизайн эксперимента и отбора образцов представлен на рис. 1.
Рисунок 1. Дизайн эксперимента
Статистический анализ осуществляли с использованием программного обеспечения Microsoft Excel и GraphPad Prism 10.2. При оценке статистической погрешности использовали «точный» интервал Клоппера-Пирсона. Оценку достоверности различий выборок проводили с использованием непараметрического критерия Колмогорова–Смирнова (крК-С) при p < 0,05. Результаты представлены с указанием 95% доверительного интервала (95% ДИ). Сравнение частот встречаемости вирусных белков проводили относительно белка группы env с наименьшей частотой встречаемости для повышения достоверности определенных различий. Для оценки уровня достоверности различий между возрастными группами по параметру наличия/отсутствия специфичного конгломерата вирусных белков использовали z- и t-тесты с уровнем достоверности 95%. Выбор между двумя тестами зависел от размера выборки и проводился автоматически программным обеспечением GraphPad Prism 10.2 и веб-ресурсом «Z Score Calculator for 2 Population Proportions» (https://www.socscistatistics.com/tests/ztest/default2.aspx)
В ходе анализа выборки среди тех, у кого пол известен, доля мужчин составила 826 (54,77%), в то время как женщин — 682 (45,23%). Средний возраст обследуемой группы оценен в 36,14 года. Возраст пациентов в исследованной группе варьировал от 3-х месяцев до 92 лет.
Для анализа возможной взаимосвязи возраста и частоты встречаемости вирусных белков пациенты были разделены на следующие возрастные группы: первая возрастная группа (до 17 лет включительно) — 47 (1,86%), вторая возрастная группа (от 18 до 35 лет) — 1163 (45,93%), третья возрастная группа (от 36 до 45 лет) — 811 (32,03%), четвертная возрастная группа (от 46 и старше) — 511 (20,18%).
Результаты
В ходе работы было проанализировано 2566 образцов. Среди полученных образцов 2018 (79,70%, 95% ДИ: 78,08–81,25%) показали неотрицательный результат (положительные и неопределенные) — при перекрестном анализе методами ИФА и ИХЛА. При анализе методом иммуноблоттинга выявлено позитивных лиц 1824 (72,04%, 95% ДИ: 70,25–73,78%) от всей выборки, неопределенных — 105 (4,15%, 95% ДИ: 3,40–5,00%). Положительный результат, согласно всем 3м тестам, был определен у 1802 образца (71,17%, 95% ДИ: 69,36–72,93%) из общей выборки. Указанные образцы были отобраны для дальнейшего анализа. Результаты представлены на рис. 2.
Рисунок 2. Результаты перекрестного анализа методами ИФА, ИХЛА и Вестерн-блот
Среди мужчин положительный результат, согласно показателям Вестерн-блот, выявлен у 617 (74,70%, 95% ДИ: 71,59–77,63%), неопределенный у 40 4,84%, 95% ДИ: 3,48–6,54%). Среди женщин положительный у 457 (67,01%, 95% ДИ: 63,34–70,53%), неопределенный — 34 (4,99%, 95% ДИ: 3,48–6,90%). Оценка относительного риска связанного с полом при p < 0,05 составила 1,124 (ДИ: 1,060–1,192), таким образом риск заразиться ВИЧ у мужчин выше, чем у женщин.
При дальнейшем анализе учитывали функциональный вклад каждого вирусного белка в жизненным цикле вируса. Так, gp160 — белок, кодируемый геном env, прародитель белков gp120 и gp41, также синтезируется на стадиях формирования новых вирионов [27]; gp120 и gp41 — белки, необходимые для проникновения вируса в клетку, а именно контакта с рецептором клетки и начала слияния [27]; p55 — белок, кодируемый геном gag, и является предшественником белков p41, p17, p15, p7, p6, p1 и капсидного белка р24 [10, 13]; р24 — основной структурный белок капсида, который участвует в поддержании структурной целостности вируса и облегчении различных стадий жизненного цикла вируса, включая проникновение вируса в клетки-хозяева и высвобождение новых вирусных частиц; p40 — белок нуклеокапсида, является компенсаторным белком для p55 и экспрессируется на гораздо более низких уровнях, чем p55 [10, 13]; p17 — капсидный белок, участвует на ранних стадиях репликации вируса, посредник связи с плазматической мембраной, процесс созревания вирусных частиц [16, 26]; p66 — белок, кодируемый геном pol, субъединица с каталитической функцией в обратной транскриптазе, одновременно являясь предшественником белка p51 [21, 22, 30]; p51 — субъединица обратной транскриптазы ВИЧ-1, в гетеродимере играет структурную роль [21, 22]; p31 — интеграза, фермент катализирующий включение ДНК вируса в генетический код хозяина [9]. Указанные белки в полной мере описывают жизненный цикл вируса и проявляют свою активность на определенных этапах инфекционного процесса в клетке. Поскольку для нормального функционирования вируса обязательным является наличие антигена оболочки вируса и/или белка, ассоциированного с проникновением в клетку, а антигены групп POL и GAG являются показателями протекания последующих стадий развития жизненного цикла патогена, критерием положительного результата для Вестерн-блот было определено наличие одного белка, кодируемого геном env, и одного белка, кодируемого генами pol или gag. Таким образом, данный критерий обусловлен минимальным количеством анализируемых маркеров, позволяя нивелировать взаимосвязи между вирусными белками и оценить их индивидуальный вклад. Оценку достоверности снижения частот проводили относительно белков группы env, что связано с их функциональной ролью, а именно прямым участием в процессе проникновения вируса в клетку [24].
На рис. 3 представлены результаты анализа частотных показателей белков ВИЧ у позитивных лиц.
Рисунок 3. Частоты встречаемости белков ВИЧ в обследованной позитивной группе
Значимых различий в белковом профиле в зависимости от пола не обнаружено.
Оценку достоверности снижения частот анализируемых белков проводили с использованием критерия Колмогорова–Смирнова (крК-С). Референсным белком для сравнения был выбран gp110/120 в связи с наименьшей частотой встречаемости среди группы продуктов гена env — 96,06% (p < 0,05, 95% ДИ: 95,16–96,96%)
В ходе анализа обнаружена достоверно сниженная частота встречаемости белков группы GAG: белка нуклеокапсида p18/17 — 67,37% (p < 0,05, 95% ДИ: 65,2–69,54%, крК-С: 0,2869), изоформы белка GAG p40 — 72,14% (p < 0,05, 95% ДИ: 70,07–74,21%, крК-С: 0,2392) и белка p55 — 80,91% (p < 0,05, 95% ДИ: 79,09–82,73%, крК-С: 0,1515). Для белка p24/25 достоверных отличий относительно белка gp110/120 не обнаружено. Белки p55 и p40 являются предшественниками ряда белков GAG, таких как p24/25, формируясь из одной нуклеотидной последовательности, но экспрессирующиеся разными путями [13]. При оценке различий частот встречаемости белков р55 и р40 методом Колмогорова–Смирнова наблюдали достоверное различие двух белков с крК-С = 0,08768 при p < 0,0001.
Показано достоверное снижение частот встречаемости белков группы POL относительно gp110/120. Частоты встречаемости продуктов данного гена следующие: p52/51 — 81,91% (p < 0,05, 95% ДИ: 80,13–83,69%, крК-С: 0,1415), p34/31 — 86,02% (p < 0,05, 95% ДИ: 84,41–87,62%, крК-С: 0,1004), p68/66 — 89,57% (p < 0,05, 95% ДИ: 88,15–90,98%, крК-С: 0,06493). Белки p68/66 и p52/51 формируют зрелый гетеродимер обратной транскриптазы ВИЧ, при этом белок р51 (отвечает за структурный каркас гетеродимера) образуется из белка p66. При анализе достоверности различий частот указанных белков между собой было показано достоверное снижение частоты p51 относительно р66 при P value <0,05 с крК-С = 0,07658.
При оценке частот встречаемости вирусных белков между возрастными группами были обнаружены достоверные различия: между первой и третьей возрастных групп в частотах встречаемости следующих вирусных белков gp41 (z = –2,2209, p = 0,02642) и р34/31(z = –2,5451, p = 0,01078); между второй и третьей возрастными группами — gp110/120 (z = 2,1781, p = 0,02926) и p68/66 (z = –2,9795, p = 0,00288); между третьей и четвертой — по белкам gp41 (z = 2,8886, p = 0,00386), p55 (z = 1,9832, p = 0,0477), p40 (z = 1,9842, p = 0,0477). Также наблюдается тенденция к пониженной частоте встречаемости белка р18/17 в детской возрастной группе относительно второй возрастной группой (z = –1,3185, p = 0,09342). Рассмотрены встречаемости вирусных положительных профилей с отсутствием/присутствием отдельных белков и белковых групп генов gag и pol, и их взаимосвязь с полом и возрастом. Анализ отдельных профилей с отсутствием одиночных белков или целых групп, связанных с геном, проводился как с учетом присутствия/отсутствия других белков, так и с однозначным наличием других белков. Например, при рассмотрении профиля с отсутствием белка р55 гена gag (p55–), положительные профили с присутствием/отсутствием других белков (остальные белки «+/–»): «gp160+/–gp110/120+/–gp41+/–p55–p40+/–p24/25+/–p18/17+/–p68/66+/–p52/51+/–p34/31+/–»; профиль с однозначным наличием других белков (остальные белки «+»): «gp160+gp110/120+gp41+p55-p40+p24/25+p18/17+p68/66+p52/51+p34/31+».
Суммарный подсчет частот отсутствия одиночных белков отдельной группы генов в профилях «остальные белки+/–» не проводился, поскольку встречаются повторяющиеся профили для разных отсутствующих белков.
Профиль с наличием всех 10 вирусных белков представлен у 967 образцов (53,66%, p < 0,05, 95% ДИ: 51,33–55,98%). С отсутствием всех белков гена gag — 7 (0,39%, p < 0,05, 95% ДИ: 0,16–0,80%), при наличии только белка p24/25 — 234 (12,99%, p < 0,05, 95% ДИ: 11,47–14,63%), с отсутствием одного белка группы GAG — 268 (14,87%, p < 0,05, 95% ДИ: 13,26–16,60%). С отсутствием всех белков гена pol — 115 (6,38%, p < 0,05, 95% ДИ: 5,30–7,61%), с отсутствием одного белка данного гена — 13 (0,72%, p < 0,05, 95% ДИ: 0,39–1,23%).
Обнаруженные достоверные различия в ансамбле вирусных белков, связанные с полом и возрастом представлены в табл. 1 и 2.
Таблица 1. Частоты встречаемости вирусных белков в группе с положительным результатом у разных возрастных групп и пола
Table 1. Positive test-based frequency of viral proteins in different age and sex groups
Возрастные группы Age group | Белки гена env | env gene proteins | Белки гена gag | gag gene proteins | Белки гена pol | pol gene proteins | Наличие всех белков | All proteins are present | |||||||||
gp160 | gp110/120 | gp41 | p55 | p40 | p24/25 | p18/17 | p68/66 | p52/51 | p34/31 | Мужской/Male | Женский/Female | Все образцы/All samples | |
Первая/Group 1 н/n = 24, м/m = 4, ж/f = 6 | 24 100,00% (85,75– 100%) | 23 95,83% (87,27– 100%) | 22 91,67%3 (79,74– 100%) | 17 70,83% (51,23– 90,44%) | 14 58,33% (37,07– 79,60%) | 24 100,00% (85,75– 100%) | 12 50,00% (28,43– 71,57%) | 20 83,33% (67,26– 99,41%) | 19 79,17% (61,65– 96,68%) | 17 70,83%3 (51,23– 90,44%) | 2 50,00% (6,76– 93,24%) | 3 50,00% (11,81– 88,19%) | 11 45,83% (25,55– 67,18%) |
Вторая/Group 2 н/n = 826, м/m = 263, ж/f = 218 | 824 99,76% (99,42– 100%) | 787 95,28%3 (93,83– 96,73%) | 800 96,85% (95,66– 98,05%) | 667 80,75% (78,06– 83,44%) | 602 72,88% (68,84– 75,92%) | 820 99,27% (98,69– 99,85%) | 558 67,55% (64,36– 70,75%) | 725 87,77%3 (85,53– 90,01%) | 668 80,87% (78,18– 83,56%) | 701 84,87% (82,42– 87,32%) | 140 53,05% (46,81– 59,22%) | 130 59,63% (52,80– 66,20%) | 472 57,14%4 (53,69– 60,55%) |
Третья/Group 3 н/n = 663, м/m = 252, ж/f =153 | 663 100,00% (99,44– 100%) | 646 97,44%2 (96,23– 98,64%) | 651 98,19%1,4 (97,17– 99,21%) | 550 82,96%4 (80,09– 85,83%) | 489 73,76%4 (70,40– 77,11%) | 655 98,79% (97,96– 99,63%) | 454 68,48% (64,93– 72,02%) | 613 92,46%2 (90,44– 94,47%) | 549 82,81% (79,93– 85,69%) | 585 88,24%1 (85,78– 90,69%) | 140 55,56% (49,19– 61,79%) | 84 54,90% (46,66– 62,95%) | 380 57,32%4 (53,45– 61,12%) |
Четвертая/Group 4 н/n = 289, м/m = 85, ж/f = 75 | 288 99,65% (98,97– 100%) | 275 95,16% (92,67– 97,65%) | 274 94,81%3 (92,24– 97,38%) | 224 77,51%3 (72,67– 82,35%) | 195 67,47%3 (62,03– 72,91%) | 285 98,62% (97,26– 99,97%) | 190 65,74% (60,24– 71,25%) | 256 88,58% (84,89– 92,27%) | 240 83,04% (78,69– 87,40%) | 247 85,47% (81,38– 89,55%) | 39 45,88% (35,02– 57,04%) | 43 57,33% (45,38– 68,69%) | 104 35,99%2,3 (30,45– 41,81%) |
Примечание. Надстрочными цифрами показано с какой группой обнаружены достоверные различия по результатам z- и t-тестов: 1 — достоверное различие с первой группой, 2 — со второй, 3 — с третьей, 4 — с четвертой. В скобках указан доверительный интервал (ДИ:95%) при p < 0.05.
Note. The superscript numbers indicate which groups significant differences were found based on the results of the z- and t-tests: 1–4 — digits denote significant difference compared with group 1, group 2, group 3, and group 4. The confidence interval (CI:95%) is indicated in parentheses at p < 0.05.
Таблица 2. Частоты встречаемости профилей вирусных белков в положительной группе при отсутствии указанного белка у разных возрастных групп и пола
Table 2. A positive test-based frequency of viral protein profiles in different age and sex groups result in the absence of specific protein
Возрастные группы Age group | Отсутствие всех белков гена gag кроме белка p24/25 Absence of all gag gene proteins, except the p24/25 protein | Отсутствие белка р55 Absence of p55 protein | Отсутствие белка р40 Absence of p40 protein | Отсутствие всех белков гена pol Absence of all pol gene proteins | Отсутствие белка р68/66 Absence of р68/66 protein | Отсутствие белка p34/31 Absence of p34/31 protein | Суммарные частоты с отсутствием одного белка группы POL The total number of frequencies with the absence of one POL group protein | |||||||
Остальные белки «+/–» Other proteins «+/–» | Остальные белки «+/–» Other proteins «+/–» | Остальные белки «+/–» Other proteins «+/–» | Остальные белки «+/–» Other proteins «+/–» | Остальные белки «+/–» Other proteins «+/–» | Остальные белки «+/–» Other proteins «+/–» | Остальные белки «+» Other proteins «+» | Остальные белки «+» Other proteins «+» | |||||||
Мужской Male | Все образцы All samples | Мужской Male | Все образцы All samples | Мужской Male | Все образцы All samples | Мужской Male | Все образцы All samples | Мужской Male | Все образцы All samples | Мужской Male | Все образцы All samples | Все образцы All samples | Все образцы All samples | |
Первая Group 1 н/n = 24, м/m = 4, ж/f = 6 | 1 25,00% (0,63– 80,59%) | 7 29,17%2,3 (12,61– 51,09%) | 1 25,00% (0,63– 80,59%) | 7 29,17% (12,61– 51,09%) | 1 25,00% (0,63– 80,59%) | 10 41,67% (22,11– 63,36%) | 1 25%3 (0,63– 80,59%) | 3 12,5%3 (2,66– 32,36%) | 1 25,00% (0,63– 80,59%) | 4 16,67% (4,74– 37,38%) | 1 25,00% (0,63– 80,59%) | 7 29,17%3 (12,61– 51,09%) | 0 (0,00%) | 0 (0,00%) |
Вторая Group 2 н/n = 826, м/m = 263, ж/f = 218 | 39 14,89% (10,80– 19,78%) | 110 13,32%1 (11,07– 15,83%) | 57 21,76% (16,91– 27,25%) | 159 19,25% (16,61– 22,11%) | 32 12,21%3,4 (8,51– 16,80%) | 224 27,12% (24,11– 30,29%) | 16 6,11% (3,53– 9,73%) | 66 7,99%3 (6,23– 10,05%) | 33 12,6%3 (8,83– 17,23%) | 101 12,23%3 (10,07– 14,66%) | 42 16,03%3 (11,80– 21,04%) | 125 15,13%3 (12,76– 17,76%) | 1 0,12%4 (0,00– 0,67%) | 3 0,36%4 (0,07– 1,06%) |
Третья Group 3 н/n = 663, м/m = 252, ж/f = 153 | 24 9,52%4 (6,20– 13,84%) | 71 10,71%1,4 (8,46– 13,32%) | 42 16,67%3 (12,28– 21,85%) | 113 17,04%4 (14,26– 20,13%) | 66 26,19%2,4 (20,87– 32,08%) | 174 26,24%4 (22,93– 29,77%) | 7 2,78%1,4 (1,12– 5,64%) | 26 3,92%1,2,4 (2,58– 5,69%) | 18 7,14%2 (4,29– 11,05%) | 50 7,54%2 (5,65– 9,82%) | 25 9,92%2,4 (6,52– 14,3%) | 26 3,92%1,2,4 (2,58– 5,69%) | 1 0,15% (0,00– 0,84%) | 5 0,75% (0,25– 1,75%) |
Четвертая Group 4 н/n = 289, м/m = 85, ж/f = 75 | 16 18,82%3 (11,16– 28,76%) | 46 15,92%3 (11,90– 20,65%) | 23 27,06%4 (17,99– 37,79%) | 65 22,49%3 (17,81– 27,75%) | 33 38,82%2,3 (28,44– 50,01%) | 94 32,53%3 (27,16– 38,26%) | 7 8,24%3 (3,38– 16,23%) | 20 6,92%3 (4,28– 10,49%) | 12 14,12% (7,51– 23,36%) | 33 11,42% (7,99– 15,66%) | 17 20%3 (12,10– 30,08%) | 42 14,53%3 (10,68– 19,13%) | 3 1,04%2 (0,21– 3,00%) | 5 1,73%2 (0,56– 3,99%) |
Примечание. Надстрочными цифрами показано с какой группой обнаружены достоверные различия по результатам z- и t-тестов: 1 — достоверное различие с первой группой, 2 — со второй, 3 — с третьей, 4 — с четвертой. В скобках указан доверительный интервал (ДИ: 95%) при p < 0.05.
Note. The superscript numbers indicate which groups significant differences were found based on the results of the z- and t-tests: 1–4 — digits denote significant difference compared with group 1, group 2, group 3, and group 4. The confidence interval (CI: 95%) is indicated in parentheses at p < 0.05.
Проанализировали частоты встречаемости вирусных белков в образцах, определенных как сомнительные (127 образцов — 5,02% 95% ДИ: 4,2–5,94%), в том числе: образцы с положительным ИФА/неопределенным блот; положительным блотом/неотрицательным ИФА. При анализе комплекса белков в образцах с сомнительными результатами вестерн-блота не обнаружено достоверного снижения частот встречаемости вирусных белков относительно белка gp110, но наблюдается снижение относительно gp160 (за исключением р24/25). При сравнительном анализе обнаружено достоверное снижение частот ансамбля вирусных белков, за исключением gp160 и р18/17 (p < 0,00001), в группе с сомнительными результатами блота по сравнению с ВИЧ-позитивными образцами (рис. 5).
Рисунок 4. Сравнительный график частот встречаемости белков ВИЧ в позитивной и сомнительной группах
Рисунок 5. Жизненный цикл ВИЧ с указанием функциональных ролей некоторых белков. Примечание. Жирным начертанием выделены анализируемые в настоящей работе белки.
Обсуждение
Функциональная роль отдельных белков ВИЧ, как и их влияние на процесс развития инфекции, привлекает интерес исследователей, так как знания о механизмах работы вирусных белков и их взаимодействии с человеческим иммунитетом могут подсказать направления разработок методов анализа и унифицирования критериев положительного результата при ранней диагностике инфицирования. В последнее десятилетие идет активное обсуждение показателей ВИЧ-позитивного результата, полагаясь на данные о наличии белков ВИЧ, а именно о важности каждого отдельного белка как критерия оценки той или иной стадии ВИЧ-инфекции. На текущий момент существует согласие относительно присутствия минимум одного белка группы env в связи с их ролью в проникновении вируса в клетку, поскольку данный белок встречается на всех клинических стадиях заболевания [14, 18, 22]. Наибольший спор происходит относительно роли белков группы POL и GAG. Часть исследователей считает, что достаточно наличия хотя бы одного белка из этих групп для положительного результата, считая протекания любой последующей стадии минимальным критерием [19]. В противовес оппоненты расценивают это недостаточным показателем развития вирусного процесса по причине возможной дефектности вируса или ошибки метода анализа [11]. Описанные противоречия объяснимы, поскольку показатели ВИЧ-позитивного результата планируют использовать как для обследования людей с подозрением на ВИЧ-инфекцию и возможного предсказания хода инфекционного процесса, так и в ключевых группах, требующих повышенного внимания, например, доноров крови.
Несмотря на факт, что риск заражения ВИЧ у женщин выше [23] и преобладания женщин среди зараженных в мире [2], пожизненный риск заражения ВИЧ-инфекцией у мужчин выше [20]. В Российской Федерации ВИЧ-инфекция чаще была выявлена у впервые обследованных мужчин [4], что соотносится с полученными результатами. Мужской пол является фактором риска ВИЧ-инфекции, что можно объяснить рискованным сексуальным поведением у мужчин по сравнению с женщинами [3]. Стоит отметить достоверные различия частот встречаемости белковых профилей генов gag и pol у мужчин, но отсутствие таковых у женщин, что может говорить о большем разнообразии квазивидов ВИЧ именно в мужской популяции.
В общем анализе данных показаны сниженные частоты встречаемости белков p55, p40, р52/51, p18/17, p68/66 и p34/31, играющих роль в жизненном цикле вируса (рис. 5).
Снижение частот встречаемости белков p55 и p40 может быть объяснено тем, что фрагменты мРНК ВИЧ проявляют IRES активность, стимулируя продукцию как белка-предшественника GAG, p55gag, так и изоформы GAG с N-концом, укороченной на 40 kDa (p40). Таким образом, мы наблюдаем конкурентный путь образование указанных белков [10]. Показанная сниженная частота встречаемости белка р40 относительно р55 согласуется с данным, полученными de Breyne S. и соавт. относительно экспрессии указанных белков [13]. В своей работе они рассмотрели экспрессию кодонов, ответственных за указанные вирусные белки. Экспрессия в кодоне AUG1, в результате чего образуется белок р55, регулируется 5'-UTR концом и происходит как по кэп-зависимому механизму, наблюдаемому другой группой исследователей [31], так и благодаря расположенному в 5'-UTR элементу IRES, регулирующему клеточный цикл. Напротив, трансляция, инициируемая кодоном AUG2, ответственная за белок p40, строго зависит от IRES, что естественно подразумевает меньшее количество получаемого продукта, по сравнению с AUG1 [13].
Одной из вероятных причин сниженной частоты встречаемости белка p52/51 может быть особенность работы ее активной формы. Обратная транскриптаза ВИЧ активна в виде гомодимера p66p66 (предшественника), либо в виде гетеродимера р66р51. Гетеродимер, как предполагают, более процессивен за счет благоприятной конформации каталитической субъединицы для полимеризации ДНК [22]. Гетеродимер формируется в результате расщепления протеазой домена рибонуклеазы одной из молекул p66 гомодимера [30]. Таким образом, белок р66 превалирует в количественном показателе относительно р51, что согласуется с полученными нами данными и достоверно сниженной частоте встречаемости р51 относительно р66.
Белок p18/17 — белок с самой низкой частотой встречаемости среди анализируемых. Наименьшая частота указанного белка определена в первой возрастной группе, наблюдается тенденция к его снижению относительно остальных групп, однако достоверных различий нет. Данный белок участвует на ранних стадиях репликации вируса, а также в нацеливании РНК на плазматическую мембрану, включении оболочки в вирионы и сборке частиц [16]. Антитела к p17 снижаются по мере прогрессирования заболевания, причем снижение становится более резким по мере того, как пациенты переходят от бессимптомного состояния к поздним стадиям, связанным со СПИД [25]. В детской группе не наблюдалось СПИД-ассоциированных случаев, и исследуемая группа может быть представлена как случаями ранней инфекции, так и вертикально инфицированными лицами с запоздавшим обследованием, но не достигшим поздних стадий. Сниженная частота встречаемости белка p17 у первой группы, возможно, ассоциирована с особенностями развития детского иммунитета, а именно постепенным формированием иммунитета у детей, в связи с чем взаимодействие вируса с организмом протекает иначе — вирус не включает ряд компенсаторных механизмов, необходимых для работы во взрослом организме, что оказывает влияние на репликацию РНК ВИЧ. У детей старше года уровни антител к p31 и p17 пропорционально связаны с уровнями РНК ВИЧ [24]. Таким образом, достоверно сниженная частота встречаемости p18/17 связана с ранней стадией инфекции — у лиц с отсутствующим р18/17 белок не достигает уровня обнаружения диагностической системой. Аналогичным образом можно объяснить достоверное снижение частоты встречаемости белка p31.
При анализе литературных данных не удалось обнаружить работ, посвященных встречаемости определенного профиля антител к ВИЧ, однако активно ведутся исследования, целью которых является изучение функций каждого отдельного вирусного белка и его роли в жизненном цикле патогена. Тем не менее, объяснение механизма формирования белков и динамики их концентраций чаще встречается в работах, рассматривающих вирус и организм как систему. В случае исследования обратной транскриптазы вируса, кроме исследуемого белка р51, изучали и белок р66 [22, 30]. Аналогичный случай и с исследованиями белков группы гена gag [10, 13, 31]. Данный подход ближе к комплексному пониманию взаимодействия вируса и человеческого иммунитета.
Проведенное исследование профилей вирусных белков у лиц с впервые выявленной инфекцией привносит новые данные, способствующие пониманию актуальности определения критериев оценки положительного результата и их внедрения в рутинную лабораторную диагностику.
Тем не менее затруднительно выбрать один из белков, кодируемых генами gag и pol, как однозначный критерий положительного результата. Образцы c наличием всех исследуемых вирусных белков были обнаружены в половине случаев, в то время как встречаемость профилей с отсутствием одного любого белка из кодируемых gag и pol генами варьирует от 0,55% до 18,77%. Исключение представляет белок p24/25, поскольку его полное отсутствие совместно с другими белками, кодируемыми геном gag, составляет 0,38% и не представлено профилей, в которых при наличии других белков группы GAG отсутствовал бы p24/25. Таким образом, можно было бы заявлять белок p24/25 как критерий положительного результата. Однако и использовать его как самый главный критерий нельзя, так как при ограничении выборки лишь неопределенным результатами с «положительным блотом», снижение частот наблюдается для всех белков, включая p24/25, но исключая белки gp160 и p18/17. Причем частота p18/17 может быть снижена относительно других белков в образцах с позитивными результатами, но не в образцах с неопределенным результатом.
Очевидна необходимость и значимость дальнейших исследований по этому направлению с целью как более четкого выделения критериев ВИЧ-позитивности при иммуноблоттинге, так и фундаментального понимания взаимодействия ВИЧ с организмом хозяина.
Заключение
Показаны относительно сниженные частоты встречаемости ряда вирусных белков ВИЧ среди лиц с впервые выявленной инфекцией. Полученные результаты позволяют представить картину формирования вирусных белков и причины их возникновения/отсутствия у групп пациентов, таким образом рассматривая взаимодействие вируса с организмом как единую систему.
Сопоставление профиля антител к вирусным белкам с протеканием инфекционного процесса и состоянием пациента, позволит обнаружить закономерности и принимать необходимые меры по оперативной диагностике с расширенными результатами, такими как срок инфицирования, вирусная нагрузка и тяжесть течения.
About the authors
V. S. Davydenko
St. Petersburg Pasteur Institute
Email: shenna1@yandex.ru
Junior Researcher, Laboratory of Immunology and Virology of HIV Infection, PhD Student
Россия, St. PetersburgYuliia V. Ostankova
St. Petersburg Pasteur Institute
Author for correspondence.
Email: shenna1@yandex.ru
PhD (Biology), Head of the Laboratory of Immunology and Virology HIV-Infection; Senior Researcher, Laboratory of Molecular Immunology
Россия, St. PetersburgA. N. Schemelev
St. Petersburg Pasteur Institute
Email: shenna1@yandex.ru
Junior Researcher, Laboratory of Immunology and Virology of HIV Infection
Россия, St. PetersburgE. N. Serikova
St. Petersburg Pasteur Institute
Email: shenna1@yandex.ru
Researcher, Laboratory of Immunology and Virology of HIV Infection
Россия, St. PetersburgA. A. Totolian
St. Petersburg Pasteur Institute; I. Pavlov First St. Petersburg State Medical University
Email: shenna1@yandex.ru
RAS Full Member, DSc (Medicine), Professor, Head of the Laboratory of Mollecular Immunology, Director; Head of the Department of Immunology
Россия, St. Petersburg; St. PetersburgReferences
- Ануфриева Е.В., Серикова Е.Н., Останкова Ю.В., Щемелев А.Н., Давыденко В.С., Рейнгардт Д.Э., Зуева Е.Б., Тотолян А.А. Структура распределения маркеров некоторых гемоконтактных инфекций среди лиц из пенитенциарных учреждений // ВИЧ-инфекция и иммуносупрессии. 2023. Т. 15, № 3. С. 95–104. [Anufrieva E.V., Serikova E.N., Ostankova Yu.V., Shchemelev A.N., Davydenko V.S., Reingardt D.E., Zueva E.B., Totolian A.A. The structure of some blood-borne infections distribution among persons from penitentiary institutions the markers. VICh-infektsiya i immunosupressii = HIV Infection and Immunosuppressive Disorders, 2023, vol. 15, no. 3, pp. 95–104. (In Russ.)] doi: 10.22328/2077-9828-2023-15-3-95-104
- Балде A.Л., Щемелев А.Н., Останкова Ю.В., Бумбали С., Валутите Д.Э., Давыденко В.С., Серикова Е.Н., Зуева Е.Б., Ануфриева Е.В., Скворода В.В., Васильева Д.А., Эсауленко Е.В., Семенов А.В., Тотолян А.А. ВИЧ у беременных женщин Гвинейской Республики: частота встречаемости и молекулярно-генетические особенности // ВИЧ-инфекция и иммуносупрессии. 2023. Т. 15, № 2. С. 59–69. [Balde T., Shchemelev A.N., Ostankova Yu.V., Boumbaly S., Valutite D.E., Davydenko V.S., Serikova E.N., Zueva E.B., Anufrieva E.V., Skvoroda V.V., Vasileva D.A., Esaulenko E.V., Semenov A.V., Totolian A.A. HIV in pregnant women group in the Republic of Guinea: frequency and genetic characteristics. VICh-infektsiya i immunosupressii = HIV Infection and Immunosuppressive Disorders, 2023, vol. 15, no. 2, pp. 48–58. (In Russ.)] doi: 10.22328/2077-9828-2023-15-2-48-58
- Мулик А.Б., Улесикова И.В., Мулик И.Г., Назаров Н.О., Попов С.Ф., Шатыр Ю.А. Гендерная специфика поведенческого риска ВИЧ-инфицирования // Экология человека. 2020. Т. 27, № 1. С. 50–58. [Mulik A.B., Ulesikova I.V., Mulik I.G., Nazarov N.O., Popov S.F., Shatyr Y.A. Gender peculiarities of behavioral risk of hiv infection. Ekologiya cheloveka = Human Ecology, 2020, vol. 27, no. 1, pp. 50–58. (In Russ.)] 10.33396/1728-0869-2020-1-50-58
- О состоянии санитарно-эпидемиологического благополучия населения в Российской Федерации в 2022 году: Государственный доклад. М.: Федеральная служба по надзору в сфере защиты прав потребителей и благополучия человека, 2023. 386 c. [On the state of sanitary and epidemiological welfare of the population in the Russian Federation in 2022: State report. Moscow: Federal Service for Surveillance on Consumer Rights Protection and Human Wellbeing, 2023. 386 p. (In Russ.)] URL: https://rospotrebnadzor.ru/upload/iblock/b50/t4kqksh4b12a2iwjnha29922vu7naki5/GD-SEB.pdf
- Останкова Ю.В., Давыденко В.С., Щемелев А.Н., Зуева Е.Б., Виролайнен П.А., Тотолян Арег А. Определение тропизма ВИЧ у лиц с вирусологической неэффективностью антиретровирусной терапии в Архангельской области // Проблемы особо опасных инфекций. 2022. № 3. С. 120–128. [Ostankova Yu.V., Davydenko V.S., Shchemelev A.N., Zueva E.B., Virolainen P.A., Totolian A.A. Determination of HIV Tropism in Patients with Antiretroviral Therapy Failure in Arkhangelsk Region. Problemy osobo opasnykh infektsiy = Problems of Particularly Dangerous Infections, 2022, no. 3, pp. 120–128. (In Russ.)] doi: 10.21055/0370-1069-2022-3-120-128
- Справка «ВИЧ-инфекция в Российской Федерации на 31 декабря 2020 г.». ФБУН Центральный НИИ эпидемиологии Роспотребнадзора, Федеральный научно-методический центр по профилактике и борьбе со СПИДом, 2020. [Reference “HIV infection in the Russian Federation as of 31 December 2020”. Central Research Institute of Epidemiology of Rospotrebnadzor, Federal Scientific and Methodological Centre for AIDS Prevention and Control, 2020. (In Russ.)]
- Угроза ВИЧ/СПИД: оценка уровня информированности и готовности работодателей (объединений и руководителей предприятий) противостоять данной угрозе: Социологическое исследование (1 этап). Женева: Международное бюро труда, 2007. [The HIV/AIDS Threat: Assessing the Awareness and Willingness of Employers (Associations and Managers) to Address the Threat: A Sociological Study (Phase 1). Geneva: International Labour Office, 2007. (In Russ.)]
- Черешнев В.А., Бажан С.И., Бахметьев Б.А., Гайнова И.А., Бочаров Г.А. Системный анализ патогенеза ВИЧ-инфекции // Успехи современной биологии. 2012. Т. 132, № 2. С. 115–140. [Chereshnev V.A., Bazhan S.I., Bakmetyev B.A., Gainova I.A., Bocharov G.A. Systems analysis of HIV pathogenesis. Uspehi sovremennoj biologii = Advances in Modern Biology, 2012, vol. 132, no. 2, pp. 115–140. (In Russ.)]
- Arhel N., Kirchhoff F. Host proteins involved in HIV infection: new therapeutic targets. Biochim. Biophys. Acta, 2010, vol. 1802, no. 3, pp. 313–321. doi: 10.1016/j.bbadis.2009.12.003
- Buck C.B., Shen X., Egan M.A., Pierson T.C., Walker C.M., Siliciano R.F. The human immunodeficiency virus type 1 gag gene encodes an internal ribosome entry site. J. Virol., 2001, vol. 75, no. 1, pp. 181–191. doi: 10.1128/JVI.75.1.181-191.2001
- Centers for Disease Control (CDC). Interpretation and use of the western blot assay for serodiagnosis of human immunodeficiency virus type 1 infections. MMWR Suppl., 1989, vol. 38, no. 7, pp. 1–7
- Chiu H.C., Wang F.D., Chen Y.A., Wang C.T. Effects of human immunodeficiency virus type 1 transframe protein p6* mutations on viral protease-mediated Gag processing. J. Gen. Virol., 2006, vol. 87, pt. 7, pp. 2041–2046. doi: 10.1099/vir.0.81601-0
- De Breyne S., Chamond N., Décimo D., Trabaud M.A., André P., Sargueil B., Ohlmann T. In vitro studies reveal that different modes of initiation on HIV-1 mRNA have different levels of requirement for eukaryotic initiation factor 4F. FEBS J., 2012, vol. 279, no. 17, pp. 3098–3111. doi: 10.1111/j.1742-4658.2012.08689.x
- Esteban J.I., Shih J.W., Tai C.C., Bodner A.J., Kay J.W., Alter H.J. Importance of western blot analysis in predicting infectivity of anti-HTLV-III/LAV positive blood. Lancet, 1985, vol. 2, no. 8464, pp. 1083–1086. doi: 10.1016/s0140-6736(85)90683-x
- Fauci A.S. HIV and AIDS: 20 years of science. Nat. Med., 2003, vol. 9, no. 7, pp. 839–843. doi: 10.1038/nm0703-839
- Fiorentini S., Marini E., Caracciolo S., Caruso A. Functions of the HIV-1 matrix protein p17. New Microbiol., 2006, vol. 29, no. 1, pp. 1–10.
- Global HIV & AIDS statistics — Fact sheet / UNAIDS 2023 epidemiological estimates. URL: https://www.unaids.org/en/resources/fact-sheet (08.05.2024)
- Goudsmit J., Lange J.M., Paul D.A., Dawson G.J. Antigenemia and antibody titers to core and envelope antigens in AIDS, AIDS-related complex, and subclinical human immunodeficiency virus infection. J. Infect. Dis., 1987, vol. 155, no. 3, pp. 558–560. doi: 10.1093/infdis/155.3.558
- Hausler W.J. Jr., Getchell J.P. Report of the Fourth Consensus Conference on HIV Testing sponsored by the Association of State and Territorial Public Health Laboratory Directors (ASTPHLD). Infect. Control Hosp. Epidemiol., 1989, vol. 10, no. 8, pp. 354–367. doi: 10.1086/646045
- Hess K.L., Hu X., Lansky A., Mermin J., Hall H.I. Lifetime risk of a diagnosis of HIV infection in the United States. Ann. Epidemiol., 2017, vol. 27, no. 4, pp. 238–243. doi: 10.1016/j.annepidem.2017.02.003
- Huang S.C., Smith J.R., Moen L.K. Contribution of the p51 subunit of HIV-1 reverse transcriptase to enzyme processivity. Biochem. Biophys. Res. Commun., 1992, vol. 184, no. 2, pp. 986–992. doi: 10.1016/0006-291x(92)90688-h
- Lange J.M., Paul D.A., Huisman H.G., de Wolf F., van den Berg H., Coutinho R.A., Danner S.A., van der Noordaa J., Goudsmit J. Persistent HIV antigenaemia and decline of HIV core antibodies associated with transition to AIDS. Br. Med. J. (Clin. Res. Ed.), 1986, vol. 293, no. 6560, pp. 1459–1462. doi: 10.1136/bmj.293.6560.1459
- Mahathir M. Women at greater risk of HIV infection. Arrows Change, 1997, vol. 3, no. 1, pp. 1–2.
- McManus M., Henderson J., Gautam A., Brody R., Weiss E.R., Persaud D., Mick E., Luzuriaga K.; PACTG 356 Investigators. Quantitative Human Immunodeficiency Virus (HIV)-1 Antibodies Correlate With Plasma HIV-1 RNA and Cell-associated DNA Levels in Children on Antiretroviral Therapy. Clin. Infect. Dis., 2019, vol. 68, no. 10, pp. 1725–1732. doi: 10.1093/cid/ciy753
- McManus M., Karalius B., Patel K., Persaud D., Luzuriaga K.; Pediatric HIV/AIDS Cohort Study. Quantitative HIV-1-specific antibodies as predictors of peripheral blood cell-associated HIV-1 DNA concentrations. AIDS, 2020, vol. 34, no. 8, pp. 1117–1126. doi: 10.1097/QAD.0000000000002525
- Mehta S.U., Rupprecht K.R., Hunt J.C., Kramer D.E., McRae B.J., Allen R.G., Dawson G.J., Devare S.G. Prevalence of antibodies to the core protein P17, a serological marker during HIV-1 infection. AIDS Res. Hum. Retroviruses, 1990, vol. 6, no. 4, pp. 443–454. doi: 10.1089/aid.1990.6.443
- Miyauchi K., Curran A.R., Long Y., Kondo N., Iwamoto A., Engelman D.M., Matsuda Z. The membrane-spanning domain of gp41 plays a critical role in intracellular trafficking of the HIV envelope protein. Retrovirology, 2010, vol. 7: 95. doi: 10.1186/1742-4690-7-95
- Ostankova Y.V., Shchemelev A.N., Boumbaly S., Balde T.A.L., Zueva E.B., Valutite D.E., Serikova E.N., Davydenko V.S., Skvoroda V.V., Vasileva D.A., Semenov A.V., Esaulenko E.V., Totolian A.A. Prevalence of HIV and Viral Hepatitis Markers among Healthcare Workers in the Republic of Guinea. Diagnostics (Basel), 2023, vol. 13, no. 3: 378. doi: 10.3390/diagnostics13030378
- Shchemelev A.N., Ostankova Y.V., Zueva E.B., Semenov A.V., Totolian A.A. Detection of patient HIV-1 drug resistance mutations in Russia’s Northwestern Federal District in patients with treatment failure. Diagnostics (Basel), 2022, vol. 12, no. 8: 1821. doi: 10.3390/diagnostics12081821
- Schmidt T., Schwieters C.D., Clore G.M. Spatial domain organization in the HIV-1 reverse transcriptase p66 homodimer precursor probed by double electron-electron resonance EPR. Proc. Natl Acad. Sci. USA, 2019, vol. 116, no. 36, pp. 17809–17816. doi: 10.1073/pnas.1911086116
- Soto-Rifo R., Limousin T., Rubilar P.S., Ricci E.P., Décimo D., Moncorgé O., Trabaud M.A., André P., Cimarelli A., Ohlmann T. Different effects of the TAR structure on HIV-1 and HIV-2 genomic RNA translation. Nucleic Acids Res., 2012, vol. 40, no. 6, pp. 2653–2667. doi: 10.1093/nar/gkr1093
- Zaongo S.D., Sun F., Chen Y. Are HIV-1-specific antibody levels potentially useful laboratory markers to estimate HIV reservoir size? A Review. Front. Immunol., 2021, vol. 12: 786341. doi: 10.3389/fimmu.2021.786341
Supplementary files









