From coronaviruses to coronaviruses
- Authors: Kiseleva I.V.1, Musaeva T.D.2
-
Affiliations:
- Institute of Experimental Medicine
- Smorodintsev Research Institute of Influenza
- Issue: Vol 13, No 5 (2023)
- Pages: 822-840
- Section: REVIEWS
- Submitted: 09.09.2023
- Accepted: 05.11.2023
- Published: 30.11.2023
- URL: https://iimmun.ru/iimm/article/view/15641
- DOI: https://doi.org/10.15789/2220-7619-FCT-15641
- ID: 15641
Cite item
Full Text
Abstract
The official history of the discovery of human coronaviruses dates back to 1965, when the first coronavirus B814, which has now been lost, was isolated on the human embryonic tracheal organ culture from the nasal swabs of a patient with acute respiratory disease. However, this time point can only be an intermediate stage on its long evolutionary path. Paleovirological studies have shown that coronaviruses could have appeared as early as in the Stone Age — in the Upper Paleolithic era, and East Asia is considered as their place of origin — a region that is well known to virologists as the source of many highly pathogenic influenza viruses and new coronaviruses, such as SARS-CoV, MERS-CoV, and SARS-CoV-2. This makes us take a different look at the seeming “innocence” of seasonal coronaviruses that circulated before 2002, when a human pathogenic virus appeared that caused SARS. This also fits well into the assumption about the coronavirus nature of the 1889 Russian flu pandemic. Today, four seasonal and three new, pathogenic for human coronaviruses are known. Two seasonal coronaviruses (229E and NL63) belong to the genus Alphacoronavirus, 2 others (OC43 and HKU1) and three new coronaviruses (SARS, MERS and SARS-CoV-2) belong to the genus Betacoronavirus. In this review, we have focused on the “extreme points” — seasonal coronaviruses and pandemic SARS-CoV-2. We attempted to draw an analogy between them and identify their main distinguishing features. From the viewpoint of epidemiology and clinic, common what they have is only the airborne transmission route, characteristic of all respiratory viruses, and the ubiquitous distribution, the nature and intensity of which were not markedly affected by the influenza epidemics/pandemics. Seasonal coronaviruses continued to circulate even during the COVID-19 pandemic, when the majority of other respiratory viruses had largely disappeared. Significant differences between seasonal coronaviruses and SARS-CoV-2 can be traced in the symptoms, severity and pathogenesis of the diseases they cause. At the structural level, they have a lot common features including taxonomic proximity, morphology, structure, physicochemical properties of virions, genome organization, the main stages of virus replication, etc. What made SARS-CoV-2 such aggressive? The few differences in the size of viral particles and viral genome that have been identified to date, the use or not of hemagglutinin esterase to penetrate into a sensitive cell, attachment to different cell receptors cannot underlie a prominent difference in severity of the infection caused by seasonal or pandemic coronavirus. Most likely, that these differences are based on delicate molecular mechanisms that have yet to be discovered.
Full Text
Введение
Возбудители острых респираторных вирусных инфекций (ОРВИ) — это самая распространенная группа тропных к мерцательному эпителию дыхательных путей вирусов, объединяемых путем передачи возбудителя, «входными воротами» инфекции и клиническими симптомами. Таксономически они очень далеки друг от друга и включают в себя вирусы гриппа и парагриппа, респираторно-синцитиальный вирус, риновирус, метапневмовирус, коронавирус, аденовирус и целый ряд других возбудителей. В клинической практике диагноз ОРВИ ставится в основном по совокупности симптомов и только в сравнительно редких случаях для выявления конкретного возбудителя используются методы лабораторной диагностики. Различные возбудители ОРВИ вызывают более или менее сходную симптоматику, которая включает повышение температуры тела, головную боль, озноб, общее недомогание и пр., а клинически заболевание выражается в виде острого ринита, острого фарингита, острого тонзиллита, острого ларинготрахеита и острого бронхита [137]. Тяжелым проявлением ОРВИ является бронхиолит, который возникает как правило у младенцев [84]. В процессе развития вирусное заболевание может осложняться вторичной бактериальной инфекцией [4, 31].
Чаще всего ОРВИ протекают в виде легкого заболевания и проходят самостоятельно. Однако если вирусам удается проникнуть в нижние дыхательные пути, ОРВИ приобретают тяжелую форму, которая может привести к вирусной пневмонии, острому респираторному дистресс-синдрому и к обострению хронических заболеваний [36]. На фоне сопуствующей патологии, снижения иммунитета, а также при высокой вирулентности вируса и неадекватном лечении, ОРВИ могут осложняться синуситами, евстахиитами, отитами, мастоидитом, тонзиллитами (аденоидитами), менингитами и энцефалитами. Например, основным клиническим признаком риновирусной инфекции является ринит. Однако зачастую заболевание может осложняться риносинуситом, ринофарингитом, острым средним отитом [18, 22] и даже поражением нижних дыхательных путей (бронхиолит, пневмония и астма) [18, 43, 96].
История открытия респираторных вирусов человека берет начало с 1933 г., когда Smith с соавт. [118] выделил первый вирус гриппа А. Затем, с интервалом в несколько лет, были изолированы вирусы гриппа В (1940 г.) [46] и С (1947 г.) [125], аденовирус (1953 г.) [64, 113], риновирус (1956 г.) [110], респираторно-синцитиальный вирус (1956 г.) [25], вирус парагриппа (1956 г.) [26], коронавирус B814 (1965 г.) [65, 66, 130], метапневмовирус (2001 г.) [132] и бокавирус (2005 г.) [12, 127] (рис. 1). В последние годы к официально признанным в качестве возбудителей ОРВИ вирусам добавились новые агенты: описанный в 2007 г. вирус Мелака [30] и гигантский мимивирус, первое упоминание о котором в научной литературе относится к 2003 г. [85] (рис. 1).
Рисунок 1. Хронология открытия основных сезонных респираторных вирусов человека (на основе [25, 26, 30, 40, 64, 65, 66, 85, 110, 113, 118, 125, 130, 132])
Figure 1. Chronology of discovery of major seasonal human respiratory viruses (based on [25, 26, 30, 40, 64, 65, 66, 85, 110, 113, 118, 125, 130, 132])
Группа респираторных вирусов постоянно пополняется новыми возбудителями. Не вызывает сомнений, что целый ряд вирусов, вызывающих сходные симптомы, до сих пор не идентифицирован.
В последнее время, в связи с распространением новых коронавирусов, значительно более патогенных для человека, чем обычные сезонные коронавирусы, они стали объектом пристального интереса исследователей. К сожалению, данных о циркуляции сезонных коронавирусов человека в период пандемии COVID-19 немного, но все говорит о том, что они не исчезали полностью из циркуляции во время экспансии SARS-CoV-2 [22, 80, 81], как это было со многими другими респираторными вирусами [27].
В настоящем обзоре мы попытались провести аналогию между двумя группами респираторных вирусов человека, двумя «крайними точками» — сезонными коронавирусами и вирусом SARS-CoV-2, внезапно появившимся в 2019 г. и мгновенно распространившимся по всему земному шару.
Хронология открытия и современная таксономия коронавирусов человека
Хронология открытия коронавирусов человека
Многие вирусы циркулируют в человеческой популяции на протяжении сотен и даже тысяч лет. Скорее всего, коронавирусы не составляют исключения и существуют гораздо дольше, чем нам об этом известно, но официально первый сезонный коронавирус человека (B814) был описан в 1965 г. Tyrrell и Bynoe [65, 66, 130] (рис. 2). К сожалению, он не сохранился до наших дней [3], также был утерян и целый ряд других сезонных коронавирусов человека [7].
Рисунок 2. Хронология открытия коронавирусов человека
Figure 2. Timeline of discovery of human coronaviruses
Год спустя Hamre и Procknow [60] опубликовали результаты изоляции штамма 229E от студента с симптомами ОРВИ, а в 1967 г. McIntosh с соавт. [98] сообщили о выделении целой серии штаммов, которые они обозначили как OC1, OC2 и т.д. Наибольшую известность из них получил штамм OC43 [19], который, наряду с 229Е, до сих пор является модельным [78].
В 1968 г. первооткрыватели коронавирусов человека обратили внимание на сходство их электронных микрофотографий с солнечной короной в момент солнечного затмения [13], после чего название «коронавирус» прочно закрепилось за этим патогеном.
Известные в те годы коронавирусы человека считались настолько безопасными, что их даже пассировали на волонтерах [24, 130]. В 2002 г. ситуация кардинальным образом изменилась, когда новый бетакоронавирус был идентифицирован в Китае как возбудитель эпидемии атипичной пневмонии, или тяжелого острого респираторного синдрома (SARS-CoV, Severe acute respiratory syndrome-related coronavirus) [139]. Предположительно люди заразились от промежуточного хозяина — гималайских цивет [57]. Детальное изучение SARS-CoV показало, что он является природно-очаговым вирусом, а его природный резервуар — летучие мыши [88, 99]. Вспышка атипичной пневмонии была достаточно локальной и не носила пандемический характер, но смертность от этой инфекции была достаточно высокой и приближалась к 10%. В 2004 г. вирус исчез также неожиданно, как появился и с тех пор не было зарегистрировано ни одного случая заражения людей [139].
Эпидемия атипичной пандемии, вызванная SARS-CoV, заставила по-новому взглянуть на кажущиеся безобидными коронавирусы и стимулировала активный исследовательский интерес ученых. Вскоре были обнаружены еще два сезонных коронавируса человека — в 2004 г. в Нидерландах был открыт альфакоронавирус NL63 [133], а через год в Гонконге от больного двусторонней пневмонией был выделен бетакоронавирус HKU1 [141].
Как было сказано выше, SARS-CoV исчез в 2004 г., но в 2012 г. в Саудовской Аравии зарегистрировали вспышку Ближневосточного респираторного синдрома (Middle East Respiratory Syndrome, MERS), вызванную новым бетакоронавирусом MERS-CoV [138]. Его природные очаги находятся на территории Аравийского полуострова, где в качестве резервуара вируса выступают рукокрылые [100, 120], которые могут заражать промежуточных хозяев, таких как верблюды. Предположительно, именно верблюды стали источником этого вируса для человека.
Ближневосточный респираторный синдром охватил более 25 стран, в основном Ближнего Востока, но были зарегистрированы случаи и за пределами Аравийского полуострова. Летальность составляла от 36 до 44% [138]. Затем эпидемия пошла на спад. Хотя в настоящее время MERS-CoV встречается реже, он продолжает вызывать спорадические локализованные вспышки в отдельных регионах мира, в первую очередь на Аравийском полуострове. Последний документированный случай был зарегистрирован 10 июля 2023 г. в Объединенных Арабских Эмиратах (ОАЭ). Это 94-й случай в ОАЭ, 12 случаев закончились летально [138]. В глобальном масштабе общее число подтвержденных случаев MERS, зарегистрированных в ВОЗ с 2012 г., сегодня составляет 2605, включая 936 летальных исходов, которые связывают с этой инфекцией.
И наконец, в конце 2019 г. в Ухане (Китай) были зарегистрированы первые случаи летальной пневмонии неизвестной этиологии, которую позднее связали с новым коронавирусом 2019-nCoV, в настоящее время носящим официальное название SARS-CoV-2 [52]. Это был первый коронавирус, получивший пандемическую классификацию (рис. 2). Ученые предполагают его зоонозное происхождение, но точный источник остается неизвестным [74]. Некоторые эксперты считают, что он передался людям от летучих мышей. Геном 2019-nCoV оказался гомологичен MERS-CoV на 50%, SARS-CoV — на 79%, а коронавирусу китайских подковоносов BtRsCoV — на 88%.
В хронологии открытия коронавирусов по-прежнему много неточностей и белых пятен [86]. Что касается завтрашнего дня, возможно, что эволюция SARS-CoV-2 на этом не остановится, и в обозримом будущем появится очередной коронавирус (рис. 2). Можно только надеяться, что он окажется не столь патогенным для человека. История знает примеры, когда несущие смертельную угрозу вирусы со временем постепенно становились менее опасными для человека. В частности — вирус гриппа А(H1N1), вызвавший тяжелейшую пандемию «испанки» 1918 г., но постепенно ставший обычным сезонным вирусом. Существует теория, что и сезонный коронавирус человека OC43 первоначально обладал высоким смертельным потенциалом и, возможно, вызвал пандемию так называемого русского (азиатского) гриппа 1889 г. (см. ниже раздел «Происхождение русского гриппа 1889 г.»). Поэтому, оценивая перспективы эволюционного развития SARS-CoV-2, некоторые эксперты полагают, что он может стать менее смертоносным и более контагиозным. Однако это не значит, что так и будет [34]. Все вирусы непредсказуемы, и невозможно предугадать, что принесет новый вариант SARS-CoV-2 в будущем.
Что же касается отдаленного прошлого, то не исключено, что официальная дата открытия первого сезонного коронавируса человека — 1965 год [130] — является только промежуточным этапом на эволюционном пути этого возбудителя, а история встреч человека с коронавирусами уходит в глубь гораздо более ранних времен [40, 42, 119]. Так, Souilmi с соавт. из Австралийского центра изучения древней ДНК [119] приводят доказательства происхождения вируса-возбудителя COVID-19 в Восточной Азии более 20–25 тыс. лет назад. Интересно, что данный факт ограничен одним восточноазиатским регионом и не был замечен в других частях мира.
Современная таксономия коронавирусов человека
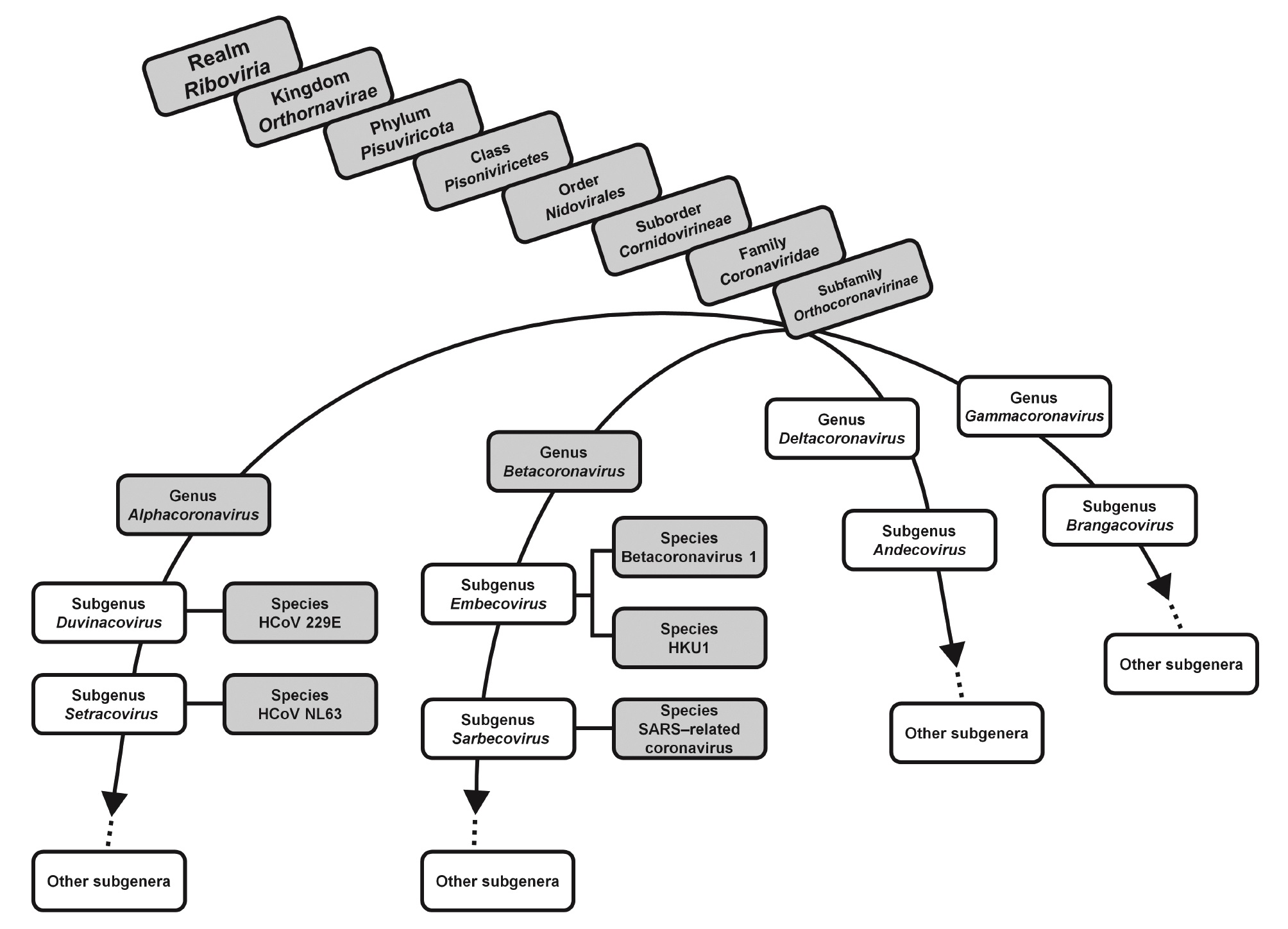
В 1971 г. Международный комитет по таксономии вирусов (International Committee on Taxonomy of Viruses, ICTV) признал имя Coronavirus в качестве названия рода [86], а в 1975 г. утвердил название семейства Coronaviridae [44]. В начале 2000-х гг. потребовался пересмотр таксономической структуры рода Coronavirus с целью повышение ранга таксонов, и в 9-м издании каталога «Virus Taxonomy Classification and Nomenclature of Viruses» ICTV [71] род Coronavirus приобрел статус подсемейства Coronavirinae, в которое, на основании гомологии последовательностей генома, вошли четыре рода (кластера) — Alphacoronavirus, Betacoronavirus, Gammacoronavirus и Deltacoronavirus. Тогда же в роде Betacoronavirus стали различать четыре отдельные генетические линии: A, B, C и D [71].
Коронавирусы делятся на 4 рода на основании 90% идентичности аминокислотных последовательностей. Этот порог был предложен в качестве критерия разграничения видов внутри каждого рода и был определен на основе анализа парных аминокислотных расстояний в семи консервативных доменах репликазы [nsp3 ADRP, nsp5 (3CLpro), nsp12 (RdRp), nsp13 (He11), nsp14 (ExoN), nsp15 (NendoU), nsp16 (O-MT)] [70].
В 2017–2018 гг. таксономическая структура Coronaviridae в очередной раз была пересмотрена. Был произведен пересмотр ранговой структуры рода и введение нового ранга подрода [52]. Для этого количественно определяли вариации наиболее консервативных репликативных белков, закодированных в открытых рамках считывания 1a и 1b (ORF1a/1b) генома коронавирусов, чтобы определить пороговые значения патристических дистанций, разграничивающих вирусные кластеры разного ранга. При этом утверждают, что пока нет единого мнения о точном таксономическом положении SARS-CoV-2 в подроде Sarbecovirus [52].
Согласно последней классификации ICTV от июля 2022 г., подтвержденной в марте 2023 г. [69], семейство Coronaviridae объединяет три подсемейства — Letovirinae, Pitovirinae и Orthocoronavirinae. Последнее, третье подсемейство в свою очередь включает четыре рода — Alphacoronavirus, Betacoronavirus, Deltacoronavirus и Gammacoronavirus. Сегодня название «коронавирус» используется для обозначения любого члена подсемейства Orthocoronavirinae. Многочисленные представители этого подсемейства поражают широкий круг животных, включая млекопитающих, птиц и земноводных; история их открытия подробно описана в обзоре [7]. Что касается человека, то на сегодняшний день, как отмечалось выше, известно семь коронавирусов [75]. Все они относятся к двум родам — Alphacoronavirus (HCoV-229E и HCoV-NL63) и Betacoronavirus (HCoV-OC43, HCoV-HKU1, SARS-CoV, MERS-CoV и SARS-CoV-2) [34, 52, 91]. Аббревиатура «HCoV» была введена для обозначения коронавируса человека (human coronavirus, HCoV). Мы не касаемся в настоящем обзоре коронавирусов SARS-CoV, MERS-CoV, а ограничиваемся сравнением «крайних точек» — четырех классических сезонных коронавирусов с современным SARS-CoV-2.
Все пять рассматриваемых нами коронавирусов относятся к реалму Riboviria, царству Orthornavirae, типу (филуму) Pisuviricota, классу Pisoniviricetes, порядку Nidovirales и подпорядку Cornidovirineae [69]. В некоторых отечественных и зарубежных публикациях [6, 33, 76, 140] подпорядок Cornidovirineae обозначают как Cornidovirinae. Скорее всего, это просто распространенная опечатка, поскольку окончание «-nae» официально обозначает не подпорядок, а подсемейство.
Семейство Coronaviridae и подсемейство Orthocoronavirinae являются последними таксономическими единицами, включающими в себя все пять обсуждаемых сегодня вирусов. Различия между ними начинаются на уровне родов (рис. 3 и табл. 1). Как уже отмечалось выше, два сезонных коронавируса (HCoV-229E и HCoV-NL63), относят к роду Alphacoronavirus, три остальных вируса, включая SARS-CoV-2 — к роду Betacoronavirus; внутри последнего выделены четыре отдельные генетические линии A, B, C и D [48, 71].
Рисунок 3. Таксономия сезонных и пандемических коронавирусов (на основе [48, 52, 67, 69, 121])
Figure 3. Taxonomy of seasonal and pandemic coronaviruses (based on [48, 52, 67, 69, 121])
Таблица 1. Таксономия сезонных коронавирусов и пандемического SARS-CoV-2 (на основе [52, 67, 69])
Table 1. Taxonomy of seasonal coronaviruses and pandemic SARS-CoV-2 (based on [52, 67, 69])
Таксономическая единица Taxon | Коронавирусы Coronaviruses | ||||
Сезонный (эндемичный) Seasonal (Endemic) | Пандемический Pandemic | ||||
229E | NL63 | OC43 | HKU1 | SARS-CoV-2 | |
Реалм Realm | Riboviria | Riboviria | Riboviria | Riboviria | Riboviria |
Царство Kingdom | Orthornavirae | Orthornavirae | Orthornavirae | Orthornavirae | Orthornavirae |
Тип (филум) Phylum | Pisuviricota | Pisuviricota | Pisuviricota | Pisuviricota | Pisuviricota |
Класс Class | Pisoniviricetes | Pisoniviricetes | Pisoniviricetes | Pisoniviricetes | Pisoniviricetes |
Порядок Order | Nidovirales | Nidovirales | Nidovirales | Nidovirales | Nidovirales |
Подпорядок Suborder | Cornidovirineae | Cornidovirineae | Cornidovirineae | Cornidovirineae | Cornidovirineae |
Семейство Family | Coronaviridae | Coronaviridae | Coronaviridae | Coronaviridae | Coronaviridae |
Подсемейство Subfamily | Orthocoronavirinae | Orthocoronavirinae | Orthocoronavirinae | Orthocoronavirinae | Orthocoronavirinae |
Род Genus | Alphacoronavirus | Alphacoronavirus | Betacoronavirus | Betacoronavirus | Betacoronavirus |
Подрод Subgenus | Duvinacovirus | Setracovirus | Embecovirus | Embecovirus | Sarbecovirus |
Вид Species | Human coronavirus 229E | Human coronavirus NL63 | Betacoronavirus 1 | Human coronavirus HKU1 | SARS–related coronavirus |
Известные на сегодняшний день бетакоронавирусы человека HCoV-OC43 и HCoV-HKU1 относятся к линии А, а SARS-CoV-2 — к линии В. Среди публикаций последних лет имеются некоторые разночтения в оценке принадлежности двух альфакоронавирусов — HCoV-229E и HCoV-NL63 к определенным генетическим линиям; в большей части публикаций последних лет не указываются их линии, деление на которые относится исключительно к бетакоронавирусам [48, 97]. Так, Fung и Liu [48] подчеркивают, что четыре линии A, B, C и D выделены в пределах рода Betacoronavirus; об альфакоронавирусах они пишут только, что к ним относятся сезонные вирусы HCoV-229E и HCoV-NL63. Однако в некоторых статьях авторы указывают на принадлежность альфакоронавирусов HCoV-229E и HCoV-NL63 к некоей «линии А» [121].
В ряде современных публикаций имеются определенные несоответствия и в определении видовой принадлежности HCoV-OC43. Одни авторы определяют его как вид HCoV-OC43, входящий (наряду с другим коронавирусом человека HKU1 и вирусом гепатита мышей) в род Embecovirus [67], другие относят его к подроду Embecovirus и виду Betacoronavirus 1 [7, 48, 67], а сам OC43 определяется как «прототипный штамм» [7] или «вирус» [52]. Если придерживаться действующей классификации ICTV [69], то вид Betacoronavirus 1, к которому относится HCoV-OC43, входит вместе с другим бетакоронавирусом HCoV-HKU1 в состав подрода Embecovirus. На самом деле в 2008 г. Комитет ICTV объединил HCoV-OC43, коронавирусы крупного рогатого скота, свиней, лошадей и собак в один вид — Betacoronavirus 1, так как идентичность аминокислотных последовательностей в ключевых доменах их репликазы 1ab (> 96%) значительно превышает порог разделения видов (90%) [70], поэтому в самых последних редакциях международной таксономии вирусов, начиная с 2008 г. вирус OC43 в качестве таксономической единицы отсутствует.
Что касается SARS-CoV-2, в 2020 г. группа Комитета ICTV по изучению представителей семейства Coronaviridae сообщила о решении, основанном на данных филогении и таксономии, что этот вирус образует сестринскую кладу прототипных коронавирусов тяжелого острого респираторного синдрома человека и летучих мышей (SARS-CoV), принадлежит к виду SARS-related coronavirus и должен обозначатьcя как SARS-CoV-2 вместо старого названия 2019-nCoV [52]. В дальнейшем в решениях Комитета упоминаний о сестринской кладе не было.
Происхождение русского гриппа 1889 г.
История документированных пандемий гриппа, подтвержденных вирусологическими и молекулярно-генетическими методами, начинается с «испанки» [124, 129]. Однако еще до нее, в 1889 г., была зарегистрирована пандемия так называемого русского (азиатского) гриппа, происхождение которой до сих пор вызывает споры.
В 1999 г. в бюллетене ВОЗ было опубликовано предположение Dowdle с соавт. [37] о том, что пандемия 1889 г. была вызвана вирусом гриппа H3. Однако почти за 30 лет до этого, вскоре после гонконгской пандемии 1968 г., та же идея была высказана советскими учеными [1]. Предположение о близости возбудителя пандемии 1968 г. возбудителю пандемии 1889 г. мотивировали тем, что антитела к вирусам, подобным гонконгскому, были обнаружены в сыворотках людей старше 70 лет. По классификации, которая использовалась в те годы, гонконгский вирус A(H3N2) — А2-Гонконг — отнесли к новому тогда подтипу А2-3 (по современной классификации это вирусы с гемагглютинином Н3) и предположили, что возбудитель пандемии гриппа 1889 г. мог тоже относиться к А2-3, то есть нести гемагглютинин Н3. К сожалению, эта интересная и важная работа была опубликована на русском языке и только в сборнике трудов НИИ гриппа МЗ СССР, поэтому доступа к ней у мировой вирусологической общественности не было.
Была и другая версия — возбудителем русского гриппа долгое время считался вирус гриппа A подтипа H2N2 [102]. А сравнительно недавно было установлено, что всему виной мог быть и вирус гриппа A подтипа H3N8 [123, 131], то есть опять-таки вирус с гемагглютинином Н3, о котором говорили еще в 1970-х гг.
Кроме гриппозного происхождения пандемии русского гриппа 1889 г. рассматриваются и другие версии. Связь с коронавирусами таких тяжелых острых респираторных заболеваний, как SARS и MERS, документально подтверждена и не вызывает сомнений [35, 111, 143], но не исключено, что эти вселяющие беспокойство вспышки коронавирусных инфекций были далеко не первыми. Некоторые ученые находят определенную связь между сезонными коронавирусами и неизвестным патогеном, вызвавшим загадочную пандемию русского гриппа 1889 г. [17, 20, 117, 135]. Так, Shaw и Gatherer [117] полагают, что современные сезонные коронавирусы очень похожи на возбудителя русского гриппа 1889 г. Они считают, что пандемия 1889 г., условно считающаяся пандемией гриппа, была вызвана появлением человеческого бетакоронавируса OC43, похожего на сегодняшний SARS-CoV-2, но перешедшего к людям не от летучих мышей, а от крупного рогатого скота (бычий коронавирус BCoV).
С точки зрения клиницистов между нынешней пандемией COVID-19 и пандемией 1889 г. также имеется много общего. Так, клиническая картина русского гриппа была не совсем типична для гриппа. Наоборот, если бы в материалах тех лет название «русский грипп» заменить на «COVID-19», то эти отчеты напоминали бы то, с чем мир столкнулся в конце 2019 г., когда в китайском Ухане был впервые обнаружен коронавирус SARS-CoV-2. Наблюдатели русского гриппа отмечали более высокую частоту воздействия на центральную нервную систему, чем это было характерно для других известных вспышек гриппа. Некоторые больные утверждали, что потеряли способность ощущать вкус и запах. Сообщалось о случаях стойкой усталости. Такие же симптомы были отличительной чертой нынешней пандемии COVID-19, когда многие люди теряли чувство вкуса или обоняния, а долгому периоду восстановления сопутствовало чувство хронической усталости.
Все это косвенно подкрепляет коронавирусную теорию происхождения возбудителя пандемии 1889 г. Тем не менее ее реальный источник до сих пор остается загадкой, поскольку пока еще нет убедительных научных доказательств того, что русский грипп был вызван именно коронавирусом; имеется только умозрительный сравнительный анализ сообщений того времени с текущей эпидемиологической ситуацией по COVID-19, а выводы, которые были сделаны на основе сероархеологических исследований, достаточно спекулятивны.
Строение и свойства сезонных коронавирусов человека и SARS-CoV-2
Коронавирусы — оболочечные вирусы с положительной несегментированной цепью РНК, представляют собой частицы сферической, иногда плейоморфной формы и икосаэдрической симметрии. По разным источникам размеры сезонных коронавирусов варьируют от 85 нм [71] до 118–140 нм [106] или несколько крупнее (150–160 нм) [15]. Что касается размеров генома, то у SARS-CoV-2 он составляет около 30 kb [107, 121], что чуть больше размера генома сезонных вирусов (26–32 kb по данным [71]). Также отмечают небольшие различия в размере генома и между двумя родами сезонных коронавирусов человека. В частности, размеры генома альфакоронавирусов 229E и NL63 составляют приблизительно 27,5 kb, у бетакоронавируса SARS-CoV-2 — около 29,9–30,0 kb, а у OC43 и HKU1 — более 30 kb [90] (табл. 2).
Геном коронавирусов содержит структуру 5'-кэпа и 3'-поли-А-хвост [149] и кодирует ряд структурных, неструктурных (nsp) и вспомогательных белков [148]. Белки nsp играют решающую роль в репликации вирусной РНК и уклонении от иммунитета, в то время как вспомогательные белки выполняют множество функций, которые способствуют вирусной инфекции, выживанию и передаче в клетках-хозяевах [53, 126, 144]. Структурные белки отвечают за сборку вируса и составляют зрелые вирусные частицы.
Есть две нетранслируемые области (UTR), расположенные на концах генома. Длина 5'-UTR составляет 292, 210, 286 и 205 нуклеотидов в 229E, C43, NL63 и HKU1, соответственно, а длина 3'-UTR составляет 462, 288, 287 и 281 нуклеотид в 229E, OC43, NL63 и HKU1 соответственно.
Ген репликазы HCoVs занимает две трети генома и состоит из двух перекрывающихся открытых рамок считывания (ORF) — ORF1a и ORF1b. ORF1a транслируется непосредственно из генома РНК, продуцируя полипротеин pp1a; в то время как трансляция ORF1b требует запрограммированного сдвига рибосомальной рамки вблизи 3'-конца ORF1a, приводящего к продуцированию полипротеина pp1ab. Аутопротеолитическое расщепление pp1a и pp1ab приводит к образованию 16 неструктурных белков (nsp1–nsp16).
Оставшаяся треть генома кодирует в основном четыре структурных белка: шиповидный белок (S), оболоченный белок (Е), мембранный белок (М) и нуклеокапсид (N). OC43 и HKU1 также кодируют белок гемагглютининэстеразы. Гемагглютининэстераза представляет собой гликопротеин с нейраминат-О-ацетилэстеразной активностью и активный сайт FGDS, расположенный ниже ORF1a/b и выше S гена. Белок S отвечает за характерную коронообразную форму и обеспечивает распознавание рецепторов и слияние с мембраной. У всех коронавирусов человека S-белок состоит из двух субъединиц: S1, содержащей рецептор-связывающий домен (RBD) и субъединицы S2, которая обеспечивает слияние вируса с мембраной клетки [68, 87]. Несмотря на структурное сходство, S-белки коронавирусов человека используют разнообразный набор рецепторов клетки-хозяина для входа; 229E связывается с аминопептидазой-N, NL63 и SARS-CoV-2 связываются с ACE2, а OC43 и HKU1 — с 9-O-Ac-сиаловой кислотой [114] (табл. 2).
Таблица 2. Сравнительная характеристика сезонных коронавирусов и SARS-CoV-2: организация и репликация (на основе [9, 15, 71, 94, 106, 107, 114, 122, 128, 144])
Table 2. Comparative characteristics of seasonal coronaviruses and SARS-CoV-2: organization and replication (based on [9, 15, 71, 94, 106, 107, 114, 122, 128, 144])
Свойства Properties | Возбудитель Causative agent | ||||
Сезонный (эндемичный) Seasonal (Endemic) | Пандемический Pandemic | ||||
Альфакоронавирус Alphacoronavirus | Бетакоронавирус Betacoronavirus | ||||
229E | NL63 | OC43 | HKU1 | SARS-CoV-2 | |
Морфология вириона Virion morphology | |||||
Размеры вириона (нм) Virion size (nm) | 85–140 | 120–160 | |||
Тип симметрии, форма вирионов Symmetry, shape | Икосаэдр, сферическая или плейоморфная форма Icosahedral symmetry, spherical or pleomorphic shape | ||||
Структура вириона Virion structure | |||||
Наличие капсида (оболочки) Capsid (coat protein, envelop) | Есть у всех коронавирусов All coronaviruses have | ||||
Гликопротеиновые шипы Glycoprotein spike (S) | Есть у всех коронавирусов All coronaviruses have | ||||
Полиосновной сайт расщепления Polybasic cleavage site | Есть у всех коронавирусов All coronaviruses have | ||||
РНК-зависимая-РНК-полимераза RNA dependent RNA polymerase | Есть у всех коронавирусов All coronaviruses have | ||||
Гемагглютининэстераза HA esterase glycoprotein | Отсутствует Absent | Есть Yes | |||
Физико–химические свойства Physicochemical properties | |||||
Термостабильность Thermostability | Чувствительны к температуре окружающей среды Environmentally labile to temperature (heat-sensitive) | ||||
Стабильность при высушивании Stability to drying | Разрушаются при высушивании Disrupted by drying | ||||
Устойчивость к детергентам, растворителям и к рН (кислотам) Stability to detergents, solvents, acids | Разрушаются под воздействием детергентов, растворителей и кислот Disrupted by detergents, solvents and acids | ||||
Организация генома Genome organization | |||||
Полярность РНК Positive/negative-strand RNA | Положительная полярность РНК Positive-sense RNA | ||||
Размер генома (kb) Genome size (kb) | ~ 27,5 | > 30 | ~ 29,9–30,0 | ||
Тип молекулы РНК, форма спирали Type of RNA molecule, helix form | Линейная одноцепочечная РНК Linear single–stranded RNA | ||||
Сегментированный геном Segmented genome | Несегментированный геном Nonsegmented genome | ||||
Репликация вируса Viral replication | |||||
Клеточный рецептор Cell receptor | APN* | ACE2** | 9-O-Ac-Sia*** | ACE2** | |
Гликопротеин, ответственный за прикрепление и проникновение Glycoprotein responsible for binding and hostcell entry | Гликопротеиновый S–шип Glycoprotein spike (S) | ||||
Способ проникновения в клетку Entry into the hostcell | Эндоцитоз или слияние плазматических мембран Endocytosis or at plasma membrane fusion | ||||
От транскрипции до сборки вирионов From transcription to virion assembly | В цитоплазме Cytoplasm | ||||
Высвобождение вириона Virion release | Экзоцитоз Exocytosis | ||||
Примечание. *Аминопептидаза N, **Ангиотензинпревращающий фермент 2, ***9-O-ацетилсиаловая кислота.
Note. *Aminopeptidase N, **Angiotensin converting enzyme 2, ***9-O-acetyl sialic acid.
Белок Е представляет собой небольшой гидрофобный интегральный мембранный белок, который играет важную роль для сборки вируса. Белок М связан с оболочкой. Белок N представляет собой неспецифический РНК-связывающий белок, образующий рибонуклеокапсид с вирусной геномной РНК [28, 142].
Все известные коронавирусы человека чувствительны к температуре окружающей среды, легко разрушаются при высушивании, а также под воздействием детергентов, растворителей и кислот.
Все основные этапы репликации коронавирусов человека, начиная от способа проникновения в клетку и транскрипции до сборки и высвобождения вирионов, практически одинаковы.
Таким образом, все характеристики, приведенные в табл. 2, идентичны для сезонных коронавирусов и SARS-CoV-2. Возможны минимальные различия в размерах вирусных частиц и в размерах генома, которые несколько больше у SARS-CoV-2, чем у сезонных коронавирусов. Хотя все пять рассмотренных в настоящем обзоре коронавирусов экспрессируют гликопротеиновые шипы S, для проникновения в клетку они используют разные хозяйские рецепторы [114]. В механизме вторжения вируса в хозяйскую клетку принимает участие гемагглютининэстераза, разрушающая определенные рецепторы сиаловой кислоты [145] Она имеется у бетакоронавирусов, но отсутствует у альфакоронавирусов [90, 142, 147].
Собственно говоря, на этом установленные к настоящему моменту отличия на молекулярном уровне между пандемическим и сезонными коронавирусами заканчиваются.
Эпидемиология, клиника и патогенез сезонных коронавирусов человека и SARS-CoV-2
Оглядываясь далеко назад, можно полагать, что исторически происхождение коронавирусов человека так или иначе связано с рукокрылыми (NL63, 229E и SARS-CoV-2) или грызунами (OC43 и HKU1) [32, 34, 51, 58, 91, 122]. Но если говорить о современных сезонных коронавирусах человека, то их источник, скорее всего, не имеет недавнего зоонозного происхождения (табл. 3).
Таблица 3. Сравнительная характеристика сезонных коронавирусов и SARS-CoV-2: эпидемиология (на основе [16, 22, 23, 32, 38, 39, 41, 45, 49, 51, 58, 59, 72, 73, 89, 92, 93, 101, 104, 105, 108, 112, 115, 135])
Table 3. Comparative characteristics of seasonal coronaviruses and SARS-CoV-2: epidemiology (based on [16, 22, 23, 32, 38, 39, 41, 45, 49, 51, 58, 59, 72, 73, 89, 92, 93, 101, 104, 105, 108, 112, 115, 135])
Свойства Properties | Возбудитель Causative agent | |
Сезонный (эндемичный) Seasonal (Endemic) | Пандемический Pandemic | |
229E, NL63, OC43, HKU1 | SARS-CoV-2 | |
Происхождение Origin | Скорее всего не связано с недавними зоонозными событиями Likely not arisen from a recent zoonotic event | Предполагается зоонозное происхождение Likely zoonotic origin |
Передача (трансмссивность) Transmission | Аэрозольным путем или прямым контактом при чихании или кашле от инфицированного человека Through the spread of droplets or direct contact by sneezing or coughing from an infected individual | |
Глобальность распространения World distribution | По всему миру Worldwide | |
Сезонность (циркуляция) Seasonality (circulation pattern) | Как правило, в холодное время года, но возможно круглый год Cold seasons, but is possible year-round | Пока нет убедительных доказательств. Возможно, в холодное время года No conclusive evidence yet. Possibly cold seasons |
Уровень трансмиссивности Level of transmissibility | Умеренный Moderate | Высокий High |
Заболеваемость/смертность в мире (тыс. чел.) Annually infected/Annual death.Hospitalization rate (thds, global) | Глобальные данные отсутствуют. Постоянный надзор не ведется No global data available. No ongoing surveillance | ~ 676 609 955/~ 6 881 955 Постоянный сбор информации прекращен в 2023 г. Collecting data has been stopped in 2023 |
Распространенность и частота случаев заболевания Prevalence and incidence of the disease | Локальные вспышки Local outbreaks | Пандемический характер Pandemic |
Циркуляция вируса в период эпидемического сезона по гриппу Circulation during an influenza epidemic season | Не меняется Does not change | Превалирует Prevails |
Циркуляция вируса в период пандемии COVID-19 Circulation during the COVID-19 pandemic | Не меняется Does not change | Превалирует Prevails |
Если не вдаваться в детали поведения каждого из четырех циркулирующих сезонных коронавирусов, то их эпидемиологическая характеристика в сравнении с новым коронавирусом SARS-CoV-2 проявляется особенно четко (табл. 3). Фактически, есть только два основных момента, одинаковых для всех пяти рассматриваемых сегодня коронавирусов человека — это (1) путь передачи, характерный для всех респираторных вирусов (аэрозольный путь или прямой контакт с инфицированным человеком при чихании или кашле) и (2) повсеместная экспансия по всему миру.
Сезонные коронавирусы распространены очень широко и циркулируют повсеместно, вызывая локальные вспышки ОРВИ. 90–100% взрослого населения когда-то встречались с каждым из четырех эндемичных коронавирусов [54]. Их частота выявления приблизительно одинакова во всех странах, которые публикуют материалы своих эпидемиологических наблюдений [8, 47, 62, 63, 77, 134]. Интересно, что подавляющая часть исследований проводилась на детском контингенте, в то время как по данным [8, 77] средний возраст лиц, заразившихся сезонными коронавирусами, составляет 22–24 года. Что касается SARS-CoV-2, то, будучи пандемическим вирусом, его глобальное распространение является одним из его основных свойств.
Сезонные коронавирусы циркулируют ежегодно, их активность в северных широтах повышается в зимне-весенний период, тогда как в странах Азии и Ближнего Востока отмечен сдвиг активности на весенне-летнее время года [29, 47]. В Китае эти вирусы циркулируют круглый год [89]. Сведений об эпидемиологии COVID-19 все еще недостаточно, чтобы однозначно судить о сезонности этой инфекции. Предполагается, что без серьезных усилий со стороны органов здравоохранения SARS-CoV-2 продолжит распространяться летом, что, собственно, и наблюдается во многих странах мира, включая Россию. Тем не менее ожидают, что по мере формирования у населения коллективного иммунитета вирус станет более склонным к сезонным колебаниям [14, 16].
Постоянный эпидемиологический надзор за заболеваемостью и смертностью в мире от ОРВИ, включая и сезонную коронавирусную инфекцию, не ведется. Долгосрочные исследования циркуляции коронавирусов человека также не проводятся. Что касается COVID-19, известно, что этой новой коронавирусной инфекцией на сегодняшний день переболело 676 609 955 человек при 6 881 955 скончавшихся (данные Ресурсного центра Университета им. Джонса Хопкинса на 10 марта 2023 г.; после этого этот центр, так же, как и Центр по контролю за заболеваемостью в США, прекратил собирать информацию по COVID-19) [73].
Различия между сезонными коронавирусами и пандемическим SARS-CoV-2 четко прослеживаются в клинических проявлениях и тяжести заболеваний, которые они вызывают (табл. 4).
Таблица 4. Сравнительная характеристика сезонных коронавирусов и SARS-CoV-2: клиника и патогенез (на основе [31, 50, 55, 56, 121])
Table 4. Comparative characteristics of seasonal coronaviruses and SARS-CoV-2: clinical manifestations and pathogenesis (based on [31, 50, 55, 56, 121])
Свойства Properties | Возбудитель Causative agent | |
Сезонный (эндемичный) Seasonal (Endemic) | Пандемический Pandemic | |
229E, NL63, OC43, HKU1 | SARS-CoV-2 | |
Заболевание Disease | ОРВИ Common cold | Ковид COVID-19 |
«Входные ворота» инфекции “Entrance gate” of infection | Верхние дыхательные пути Upper respiratory tract | |
Инфекция верхних дыхательных путей Upper respiratory tract infection | Как правило Common | |
Инфекция нижних дыхательных путей Lower respiratory tract infection | Иногда Sometimes | Как правило Common |
Репликация вируса при повышенных температурах Virus replication at high temperature | Иногда Sometimes | Как правило Common |
Инкубационный период (дни) Incubation period (days) | 1–3 | 2–14 |
Симптомы Symptoms | Плавное начало Smooth (gradual) onset | Внезапное или плавное начало Sudden (abrupt) or smooth onset |
Насморк, выделения из носа, заложенность носа, чихание Running nose (rhinorrhea), nasal discharge, nasal congestion, sneezing | Как правило Common | |
Потеря обоняния и вкуса, головная боль Loss of smell and taste, headache | Редко Rare | Как правило Common |
Одышка Shortness of breath | Слабо выражена Mild | Как правило Common |
Боль в горле Sore throat | Очень часто Very common | Иногда Sometimes |
Кашель Cough | Часто (от легкого до умеренного) Common (mild to moderate) | Часто сухой кашель (до тяжелого) Common (dry cough, can be severe) |
Боль в мышцах Muscle pain (body aches) | Иногда (незначительная) Sometimes (slight) | Очень часто и тяжело Very common (often severe) |
Озноб или лихорадка Chilliness and fever | Редко у взрослых, чаще у детей Rare in adults, possible in children | Очень часто, возможен озноб Very common, may have chills |
Недомогание, усталость, слабость Malaise, fatigue, weakness | Иногда Sometimes | Очень часто, может длиться неделями Very common (can last for weeks) |
Потеря аппетита, диарея Loss of appetite, diarrhea | Редко/иногда Rare/Sometimes | Иногда Sometimes |
Клиническая картина классического COVID-19 значительно тяжелее, чем симптомы сезонной ОРВИ, вызванной эндемичными коронавирусами 229E, NL63, HKU1 и OC43. Инкубационный период у COVID-19 по разным данным колеблется от 4–7 дней [121] до 14 дней [55] при более коротком инкубационном периоде (от 2-х до 4–5 дней) у сезонных коронавирусов [90, 103]. Сезонные коронавирусы преимущественно связаны с легкой инфекцией верхних дыхательных путей [56], хотя, помимо симптомов простуды и гастроэнтерита, эндемичные респираторные коронавирусы человека могут вызывать простые и осложненные инфекции нижних дыхательных путей, средний отит, обострения астмы и некоторые системные осложнения [31, 50]. Тем не менее тяжесть этих осложнений не идет в сравнение с тяжестью течения COVID-19 и его осложнениями, зачастую очень длительными или отсроченными.
Особенности циркуляции сезонных коронавирусов человека до и во время пандемии COVID-19
В самом начале пандемии COVID-19 предполагались два основных сценария ее развития: (1) SARS-CoV-2 будет циркулировать параллельно с другими респираторными вирусами или (2) конкурентно вытеснит их из циркуляции [2, 79]. На тот момент казалось, что других вариантов нет. Однако пандемия пошла по третьему, смешанному сценарию — значительная часть респираторных вирусов была действительно вытеснена из своей среды обитания [27], но несколько возбудителей, таких как риновирусы, респираторно-синцитиальный вирус и сезонные коронавирусы, в той или иной степени продолжали циркулировать наряду с новым коронавирусом SARS-CoV-2 [80, 81]. Наиболее ярко это проявилось в ситуации с риновирусами [22]; однако и респираторно-синцитиальный вирус, и сезонные коронавирусы, хотя и несколько снизили свою активность, тем не менее провоцировали весомое число случаев ОРВИ [22].
Сезонные коронавирусы обнаруживались и обнаруживаются ежегодно; к 2020 г. они имели экспоненциальную динамику роста и осенне-весеннюю тенденцию с пиком заболеваемости в январе-феврале [5, 8]. Средняя продолжительность сезона циркуляции до 2020 г. составляла 88 дней. Сезон 2020–2021 гг. был длиннее среднего и составлял 119 дней. Преобладающий тип коронавируса человека менялся от сезона к сезону, но не менее одного альфакоронавируса и одного бетакоронавируса циркулирует каждый сезон или раз в два года [61, 89, 116].
В умеренном климате сезонные коронавирусы человека циркулируют в течение всей зимы, что может быть связано с низкой температурой окружающей среды [11, 62, 104]. В южном полушарии сезонность более разнообразна и менее предсказуема [82, 83]. Считается, что более низкие температуры улучшают стабильность оболочечных вирусов [109], приводят к высыханию дыхательных путей и могут повышать восприимчивость хозяина к инфекции. Несмотря на это, сезонные коронавирусы человека регистрируются и летом [21].
В исследовании, проведенном в США, начало эпидемического сезона 2020–2021 гг. было отсрочено на 11 недель по сравнению с допандемическими сезонами. Сообщается, что из четырех сезонных коронавирусов человека наиболее распространенным является OC43 [104]. В то же время в Московском регионе сезонные подъемы бетакоронавирусов не были сильно выражены по сравнению с альфакоронавирусами [8].
Многое в отношении эпидемиологии сезонных коронавирусов до сих пор неясно. Пока точно известно одно — ни эпидемии гриппа, ни пандемии гриппа или COVID-19 не оказывали существенного влияния на характер и интенсивность циркуляции сезонных коронавирусов человека (табл. 3).
Заключение
Хотя коронавирусы человека были впервые выявлены в середине XX века, они, вероятно, циркулировали в человеческой популяции в течение тысяч лет. Многие из них относительно безвредны и вызывают респираторные симптомы легкой и средней степени тяжести [42]. Однако некоторые коронавирусы, такие как SARS-CoV, MERS-CoV и SARS-CoV-2, приводят к более серьезным, иногда даже смертельным инфекциям.
Между «крайними точками», которые сегодня были рассмотрены в настоящем обзоре — классическими сезонными коронавирусами и SARS-CoV-2 — очень много общего. Это таксономическая близость, морфология, структура и физико-химические свойства вириона, организация генома, основные этапы репликации вируса, путь передачи, входные ворота инфекции и многое другое. Что же сделало SARS-CoV-2 настолько агрессивным, что он приобрел статус пандемического вируса? Что вообще делает любой микроорганизм высокопатогенным? Островки патогенности у стрептококков, кливедж-сайт у Н5 вируса птичьего гриппа, «испанка»… Что такого необычного есть у SARS-CoV-2, чего нет у классических сезонных коронавирусов? Известно, что пандемический потенциал вируса зиждется на «трех китах». Это (1) антигенная новизна, (2) вирулентность для хозяина, следствием которой является высокая смертность. И, наконец, (3) высокая контагиозность, то есть способность к бесконтрольному распространению среди чувствительной популяции [95]. Всеми этими свойствами обладал уханьский вариант нового коронавируса. Как изменился SARS-CoV-2 спустя почти четыре года от начала пандемии, постепенно переходя в сезонную, менее вирулентную форму? Вопросов больше, чем ответов.
Те немногие выявленные к настоящему моменту различия в размерах вирусных частиц и вирусного генома, использование или нет гемагглютининэстеразы для проникновения вируса в чувствительную клетку, прикрепление к разным клеточным рецепторам не могут объяснить существенную разницу в тяжести течения инфекции, которая вызывается сезонным либо пандемическим коронавирусом.
Конечно же, четко определяемые различия в клинических симптомах и патогенезе инфекции, вызванной сезонным коронавирусом или SARS-CoV-2, имеют под собой в основе тонкие молекулярные механизмы, которые нам еще только предстоит узнать. Известны примеры, когда всего 1–2 мутации кардинальным образом меняют свойства вируса. Например, в линейке А/Калифорния/07/2009 (H1N1pdm09) — подобных вирусов гриппа резко выделяется один штамм, А/Южная Африка/3626/2013, который, обладая двумя уникальными заменами в генах, кодирующих полимеразный комплекс, проявляет патогенность для мышей, на несколько порядков превышающую таковую у других многочисленных представителей этой группы вирусов [10].
Пока еще «белых пятен» слишком много, чтобы делать какие-то однозначные выводы по этому поводу.
About the authors
Irina V. Kiseleva
Institute of Experimental Medicine
Email: irina.v.kiseleva@mail.ru
DSc (Biology), Professor, Head of the Laboratory of General Virology
Россия, St. PetersburgTamila D. Musaeva
Smorodintsev Research Institute of Influenza
Author for correspondence.
Email: tamilamusaeva94@mail.ru
ORCID iD: 0000-0002-3050-1936
Junior Researcher, Laboratory of Molecular Virology, Department of Etiology and Epidemiology
Россия, St. PetersburgReferences
- Иванова Н.А., Гринбаум Е.Б., Шадрин А.С., Олейникова Е.В., Попова Т.Л., Лузянина Т.Я., Маслова М.И. Новый вариант вируса А2-Гонконг — возбудитель эпидемии 1968 года в Ленинграде. В кн.: Этиология и диагностика вирусных острых респираторных заболеваний: cб. науч. работ. Ленинград: ВНИИ гриппа, 1971. С. 5–13. [Ivanova N.A., Grinbaum E.B., Shadrin A.S., Oleinikova E.V., Popova T.L., Luzyanina T.Ya., Maslova M.I. A new variant of the A2-Hong Kong virus is the causative agent of the 1968 epidemic in Leningrad. In: Etiology and diagnosis of viral acute respiratory diseases: collection of scientific works. Leningrad: Research Institute of Influenza, 1971, pp. 5–13. (In Russ.)]
- Киселева И.В., Ларионова Н.В., Григорьева Е.П., Ксенафонтов А.Д., Аль Фаррух М., Руденко Л.Г. Особенности циркуляции респираторных вирусов в пред- и пандемические по гриппу и COVID-19 периоды // Инфекция и иммунитет. 2021. Т. 11, №. 6. С. 1009–1019. [Kiseleva I.V., Larionova N.V., Grigorieva E.P., Ksenafontov A.D., Al Farroukh M., Rudenko L.G. Salient features of circulation of respiratory viruses in the pre- and pandemic influenza and COVID-19 seasons.Infektsiya i immunitet = Russian Journal of Infection and Immunity, 2021, vol. 11, no. 6, pp. 1009–1019. (In Russ.)] doi: 10.15789/2220-7619-SFO-1662
- Кононенко А.А., Носков А.К., Водяницкая С.Ю., Подойницына О.А. Коронавирусы человека, способные вызывать чрезвычайные ситуации // Медицинский вестник Юга России. 2021. Т. 12, № 1. С. 14–23. [Kononenko A.A., Noskov A.K. Vodyanitskaya S.Yu., Podoynitsyna O.A. Human coronaviruses that can cause emergencies. Meditsinskii vestnik Yuga Rossii = Medical Bulletin of the South of Russia, 2021, vol. 12, no. 1, pp. 14–23. (In Russ.)] doi: 0.21886/2219-8075-2021-12-1-14-23
- Смирнов В.С., Петленко С.В. Грипп и острые респираторные вирусные инфекции (характеристика, патогенез, профилактика и лечение); изд. 3-е, перераб. и доп. СПб.: Гиппократ, 2019. 248 c. [Smirnov V.S., Petlenko S.V. Influenza and acute respiratory viral infections (Characteristics, pathogenesis, prevention and treatment), 3rd ed. St Petersburg: Hippocrates, 2019. 248 p. (In Russ.)]
- Тимченко В.Н., Суховецкая В.Ф., Чернова Т.М., Каплина Т.А., Субботина М.Д., Булина О.В., Писарева М.М. Результаты 5-летнего мониторинга за циркуляцией сезонных коронавирусов у госпитализированных детей в препандемическом периоде // Детские инфекции, 2021. Т. 20, № 1 (74). С. 5–11. [Timchenko V.N., Sukhovetskaya V.F., Chernova T.M., Kaplina T.A., Subbotina M.D., Bulina O.V., Pisareva M.M. Results of 5-year monitoring of the circulation of seasonal coronaviruses in hospitalized children in the pre-pandemic period. Detskie Infektsii = Children Infections, 2021, vol. 20, no. 1 (74), pp. 5–11. (In Russ.)] doi: 10.22627/2072-8107-2021-20-1-5-11
- Хайтович А.Б. Коронавирусы (таксономия, структура вируса) // Крымский журнал экспериментальной и клинической медицины, 2020, Т. 10, №. 3. С. 69–81. [Khaitovich A.B. Coronaviruses (Taxonomy, virus structure). Krymskii zhurnal eksperimental’noi i klinicheskoi meditsiny = Crimean Journal of Experimental and Clinical Medicine, 2020, vol. 10, no. 3, pp. 69–81. (In Russ.)] doi: 10.37279/2224-6444-2020-10-3-69-81
- Щелканов М.Ю., Попова А.Ю., Дедков В.Г., Акимкин В.Г., Малеев В.В. История изучения и современная классификация коронавирусов (Nidovirales: Coronaviridae) // Инфекция и иммунитет. 2020. Т. 10, № 2. С. 221–246. [Shchelkanov M.Yu., Popova A.Yu., Dedkov V.G., Akimkin V.G., Maleev V.V. History of investigation and current classification of coronaviruses (Nidovirales: Coronaviridae). Infektsiya i immunitet = Russian Journal of Infection and Immunity, 2020, vol. 10, no. 2, pp. 221–246. (In Russ.)] doi: 10.15789/2220-7619-HOI-141
- Яцышина С.Б., Мамошина М.В., Шипулина О.Ю., Подколзин А.Т., Акимкин В.Г. Анализ циркуляции коронавирусов человека // Вопросы вирусологии. 2020. Т. 65, № 5. С. 267–275. [Yatsyshina S.V., Mamoshina M.V., Shipulina O.Yu., Podkolzin A.T., Akimkin V.G. Analysis of human coronaviruses circulation. Voprosy Virusologii = Problems of Virology, 2020, vol. 65, no. 5, pp. 267–275. (In Russ.)] doi: 10.36233/0507-4088-2020-65-5-3
- Akram A., Mannan N. Molecular Structure, pathogenesis and virology of SARS-CoV-2: a review. Bangladesh J. Infect. Dis., 2020, vol. 7, no. suppl_1, pp. S36–S40. doi: 10.3329/bjid.v7i0.46799
- Al Farroukh M., Kiseleva I., Bazhenova E., Stepanova E., Puchkova L., Rudenko L. Understanding the variability of certain biological properties of H1N1pdm09 influenza viruses. Vaccines, 2022, vol. 10, no. 3: 395. doi: 10.3390/vaccines10030395
- Aldridge R.W., Lewer D., Beale S., Johnson A.M., Zambon M., Hayward A.C., Fragaszy E.B.; Flu Watch Group. Seasonality and immunity to laboratory-confirmed seasonal coronaviruses (HCoV-NL63, HCoV-OC43, and HCoV-229E): results from the Flu Watch cohort study. Wellcome Open Res., 2020, vol. 5: 52. doi: 10.12688/wellcomeopenres.15812.2
- Allander T., Tammi M.T., Eriksson M., Bjerkner A., Tiveljung-Lindell A., Andersson B. Cloning of a human parvovirus by molecular screening of respiratory tract samples. Proc. Natl Acad. Sci. USA, 2005, vol. 102, no. 36, pp. 12891–12896. doi: 10.1073/pnas.0504666102
- Almeida J.D., Berry D.M., Cunningham C.H., Hamre D., Hofstad M.S., Mallucci L., Mcintosh K. Virology: Coronaviruses. Nature, 1968, vol. 220, no. 5168: 650. doi: 10.1038/220650b0
- Audi A., Alibrahim M., Kaddoura M., Hijazi G., Yassine H.M., Zaraket H. Seasonality of respiratory viral infections: will COVID-19 follow suit? Front. Public Health, 2020, vol. 8: 567184. doi: 10.3389/fpubh.2020.567184
- Barupal T., Tak P., Meena M. COVID-19: morphology, characteristics, symptoms, prevention, clinical diagnosis and current scenario. Coronaviruses, 2020, vol. 1, no. 1, pp. 82–89. doi: 10.2174/2666796701999200617161348
- Beams A.B., Bateman R., Adler F.R. Will SARS-CoV-2 become just another seasonal coronavirus? Viruses, 2021, vol. 13, no. 5: 854. doi: 10.3390/v13050854
- Berche P. The enigma of the 1889 Russian flu pandemic: a coronavirus? Presse Med., 2022, vol. 51: 104111. doi: 10.1016/j.lpm.2022.104111
- Bochkov Y.A., Watters K., Ashraf S., Griggs T.F., Devries M.K., Jackson D.J., Palmenberg A.C., Gern J.E. Cadherin-related family member 3, a childhood asthma susceptibility gene product, mediates rhinovirus C binding and replication. Proc. Natl Acad. Sci. USA, 2015, vol. 112, no. 17, pp. 5485–5490. doi: 10.1073/pnas.1421178112
- Brucková M., Mcintosh K., Kapikian A.Z., Chanock R.M. The adaptation of two human coronavirus strains (OC38 and OC43) to growth in cell monolayers. Proc. Soc. Exp. Biol. Med., 1970, vol. 135, no. 2, pp. 431–435. doi: 10.3181/00379727-135-35068
- Brüssow H., Brüssow L. Clinical evidence that the pandemic from 1889 to 1891 commonly called the Russian flu might have been an earlier coronavirus pandemic. Microb. Biotechnol., 2021, vol. 14, no. 5, pp. 1860–1870. doi: 10.1111/1751-7915.13889
- Cabeça T.K., Granato C., Bellei N. Epidemiological and clinical features of human coronavirus infections among different subsets of patients. Influenza Other Respir. Viruses, 2013, vol. 7, no. 6, pp. 1040–1047. doi: 10.1111/irv.12101
- Calderaro A., De Conto F., Buttrini M., Piccolo G., Montecchin S., Maccari C., Martinelli M., Di Maio A., Ferraglia F., Pinardi F., Montagna P., Arcangeletti M.C., Chezzi C. Human respiratory viruses, including SARS-CoV-2, circulating in the winter season 2019–2020 in Parma, Northern Italy. Int. J. Infect. Dis., 2020, vol. 102, pp. 79–84. doi: 10.1016/j.ijid.2020.09.1473
- Callahan Z.Y., Smith T.K., Ingersoll C., Gardner R., Korgenski E.K., Sloan C.D. Comparative seasonal respiratory virus epidemic timing in Utah. Viruses, 2020, vol. 12, no. 3: 275. doi: 10.3390/v12030275
- Callow K.A., Parry H.F., Sergeant M., Tyrrell D.A. The time course of the immune response to experimental coronavirus infection of man. Epidemiol. Infect., 1990, vol. 105, no. 2, pp. 435–446. doi: 10.1017/S0950268800048019
- Chanock R., Roizman B., Myers R. Recovery from infants with respiratory illness of a virus related to chimpanzee coryza agent (CCA). Isolation, properties and characterization. Am. J. Hyg., 1957, vol. 66, no. 3, pp. 281–290. doi: 10.1093/oxfordjournals.aje.a119901
- Chanock R.M. Association of a new type of cytopathogenic myxovirus with infantile croup. J. Exp. Med., 1956, vol. 104, no. 4, pp. 555–576. doi: 10.1084/jem.104.4.555
- Chen A.P., Chu I.Y., Yeh M.L., Chen Y.Y., Lee C.L., Lin H.H., Chan Y.J., Chen H.P. Differentiating impacts of non-pharmaceutical interventions on non-coronavirus disease-2019 respiratory viral infections: Hospital-based retrospective observational study in Taiwan. Influenza Other Respir. Viruses, 2021, vol. 15, no. 4, pp. 478–487. doi: 10.1111/irv.12858
- Chen Y., Liu Q., Guo D. Emerging coronaviruses: Genome structure, replication, and pathogenesis. J. Med. Virol., 2020, vol. 92, no. 4, pp. 418–423. doi: 10.1002/jmv.25681
- Chiu S.S., Chan K.H., Chu K.W., Kwan S.W., Guan Y., Poon L.L., Peiris J.S. Human coronavirus NL63 infection and other coronavirus infections in children hospitalized with acute respiratory disease in Hong Kong, China. Clin. Infect. Dis., 2005, vol. 40, no. 12, pp. 1721–1729. doi: 10.1086/430301
- Chua K.B., Crameri G., Hyatt A., Yu M., Tompang M.R., Rosli J., Mceachern J., Crameri S., Kumarasamy V., Eaton B.T., Wang L.F. A previously unknown reovirus of bat origin is associated with an acute respiratory disease in humans. Proc. Natl Acad. Sci. USA, 2007, vol. 104, no. 27, pp. 11424–11429. doi: 10.1073/pnas.0701372104
- Cimolai N. Complicating infections associated with common endemic human respiratory coronaviruses. Health Secur., 2021, vol. 19, no. 2 , pp. 195–208. doi: 10.1089/hs.2020.0067
- Contini C., Di Nuzzo M., Barp N., Bonazza A., De Giorgio R., Tognon M., Rubino S. The novel zoonotic COVID-19 pandemic: an expected global health concern. J. Infect. Dev. Ctries., 2020, vol. 14, no. 3, pp. 254–264. doi: 10.3855/jidc.12671
- Contrant M., Bigault L., Andraud M., Desdouits M., Rocq S., Le Guyader F.S., Blanchard Y. Porcine epidemic diarrhea virus, surrogate for coronavirus decay measurement in French coastal waters and contribution to coronavirus risk evaluation. Microbiol. Spectr., 2023, vol. 11, no. 4: e0184423. doi: 10.1128/spectrum.01844-23
- Cui J., Li F., Shi Z.L. Origin and evolution of pathogenic coronaviruses. Nat. Rev. Microbiol., 2019, vol. 17, no. 3, pp. 181–192. doi: 10.1038/s41579-018-0118-9
- De Wit E., Van Doremalen N., Falzarano D., Munster V.J. SARS and MERS: recent insights into emerging coronaviruses. Nat. Rev. Microbiol., 2016, vol. 14, no. 8, pp. 523–534. doi: 10.1038/nrmicro.2016.81
- Desforges M., Le Coupanec A., Dubeau P., Bourgouin A., Lajoie L., Dubé M., Talbot P.J. Human coronaviruses and other respiratory viruses: Underestimated opportunistic pathogens of the central nervous system? Viruses, 2020, vol. 12, no. 1: 14. doi: 10.3390/v12010014
- Dowdle W.R. Influenza A virus recycling revisited. Bull. World Health Organ., 1999, vol. 77, no. 10, pp. 820–828. URL: https://www.ncbi.nlm.nih.gov/pmc/articles/PMC2557748/pdf/10593030.pdf
- Dyrdak R., Hodcroft E.B., Wahlund M., Neher R.A., Albert J. Interactions between seasonal human coronaviruses and implications for the SARS-CoV-2 pandemic: a retrospective study in Stockholm, Sweden, 2009–2020. J. Clin. Virol., 2021, vol. 136: 104754. doi: 10.1016/j.jcv.2021.104754
- Edridge A.W.D., Kaczorowska J., Hoste A.C.R., Bakker M., Klein M., Loens K., Jebbink M.F., Matser A., Kinsella C.M., Rueda P., Ieven M., Goossens H., Prins M., Sastre P., Deijs M., Van Der Hoek L. Seasonal coronavirus protective immunity is short-lasting. Nat. Med., 2020, vol. 26, no. 11, pp. 1691–1693. doi: 10.1038/s41591-020-1083-1
- Emerman M., Malik H.S. Paleovirology — modern consequences of ancient viruses. PLoS Biol., 2010, vol. 8, no. 2: e1000301. doi: 10.1371/journal.pbio.1000301
- Famoroti T., Sibanda W., Ndung’u T. Prevalence and seasonality of common viral respiratory pathogens, including Cytomegalovirus in children, between 0–5 years of age in KwaZulu-Natal, an HIV endemic province in South Africa. BMC Pediatr., 2018, vol. 18: 240. doi: 10.1186/s12887-018-1222-8
- Farhud D.D., Bahadori M., Zarif-Yeganeh M. Evidence of the ancestries of COVID-19 virus in East Asia, more than 20,000 years ago. Iran J. Public Health, 2021, vol. 50, no. 9, pp. i–v. doi: 10.18502/ijph.v50i9.7086
- Fawkner-Corbett D.W., Khoo S.K., Duarte C.M., Bezerra P.G., Bochkov Y.A., Gern J.E., Le Souef P.N., Mcnamara P.S. Rhinovirus-C detection in children presenting with acute respiratory infection to hospital in Brazil. J. Med. Virol., 2016, vol. 88, no. 1, pp. 58–63. doi: 10.1002/jmv.24300
- Fenner F. Classification and nomenclature of viruses. Second report of the International Committee on Taxonomy of Viruses. Intervirology, 1976, vol. 7, no. 1–2, pp. 1–115. doi: 10.1159/000149938
- Finlayson G., Finlayson S., Finlayson C., Bensusan K., Guillem R., Holmes T., Giles Guzmán F., Carrión J., Belda C., Sawchuk L. Nocturnality, seasonality and the SARS-CoV-2 ecological niche. ArXiv 2010.16167, 2020, vol. 10, no. 19: 39. doi: 10.48550/arXiv.2010.16167
- Francis T.J. A new type of virus from epidemic influenza. Science, 1940, vol. 92, no. 2392, pp. 405–408. doi: 10.1126/science.92.2392.405
- Friedman N., Alter H., Hindiyeh M., Mendelson E., Shemer Avni Y., Mandelboim M. Human Coronavirus infections in Israel: Epidemiology, clinical symptoms and summer seasonality of HCoV-HKU1. Viruses, 2018, vol. 10, no. 10: 515. doi: 10.3390/v10100515
- Fung T.S., Liu D.X. Human coronavirus: Host-pathogen interaction. Annu. Rev. Microbiol., 2019, vol. 73, pp. 529–557. doi: 10.1146/annurev-micro-020518-115759
- Gardinassi L.G., Marques S.P.V., Salomão J.B., Durigon E.L., Zanetta Trevisan D.M., Cordeiro J.A., Lacerda M.N., Rahal P., De Souz F.P. Seasonality of viral respiratory infections in southeast of Brazil: the influence of temperature and air humidity. Braz. J. Microbiol., 2012, vol. 43, no. 1, pp. 98–108. doi: 10.1590/S1517-838220120001000011
- Gaunt E.R., Hardie A., Claas E.C., Simmonds P., Templeton K.E. Epidemiology and clinical presentations of the four human coronaviruses 229E, HKU1, NL63, and OC43 detected over 3 years using a novel multiplex real-time PCR method. J. Clin. Microbiol., 2010, vol. 48, no. 8, pp. 2940–2947. doi: 10.1128/jcm.00636-10
- Ghareeb O., Ramadhan S. COVID-19 — a novel zoonotic disease: origin, prevention and control. P. J. M. H. S., 2021, vol. 15, no. 1, pp. 221–223. URL: https://www.researchgate.net/publication/350709607
- Gorbalenya A.E., Baker S.C., Baric R.S., De Groot R.J., Drosten C., Gulyaeva A.A., Haagmans B.L., Lauber C., Leontovich A.M., Neuman B.W., Penzar D., Perlman S., Poon L.L.M., Samborskiy D.V., Sidorov I.A., Sola I., Ziebuhr J. The species severe acute respiratory syndrome-related coronavirus: classifying 2019–nCoV and naming it SARS-CoV-2. Nat. Microbiol., 2020, vol. 5, no. 4, pp. 536–544. doi: 10.1038/s41564-020-0695-z
- Gordon D.E., Jang G.M., Bouhaddou M., Xu J., Obernier K., White K.M., O’meara M.J., Rezelj V.V., Guo J.Z., Swaney D.L., Tummino T.A., Hüttenhain R., Kaake R.M., Richards A.L., Tutuncuoglu B., Foussard H., Batra J., Haas K., Modak M., Kim M., Haas P., Polacco B.J., Braberg H., Fabius J.M., Eckhardt M., Soucheray M., Bennett M.J., Cakir M., Mcgregor M.J., Li Q., Meyer B., Roesch F., Vallet T., Mac Kain A., Miorin L., Moreno E., Naing Z.Z.C., Zhou Y., Peng S., Shi Y., Zhang Z., Shen W., Kirby I.T., Melnyk J.E., Chorba J.S., Lou K., Dai S.A., Barrio-Hernandez I., Memon D., Hernandez-Armenta C., Lyu J., Mathy C.J.P., Perica T., Pilla K.B., Ganesan S.J., Saltzberg D.J., Rakesh R., Liu X., Rosenthal S.B., Calviello L., Venkataramanan S., Liboy-Lugo J., Lin Y., Huang X.P., Liu Y., Wankowicz S.A., Bohn M., Safari M., Ugur F.S., Koh C., Savar N.S., Tran Q.D., Shengjuler D., Fletcher S.J., O’neal M.C., Cai Y., Chang J.C.J., Broadhurst D.J., Klippsten S., Sharp P.P., Wenzell N.A., Kuzuoglu-Ozturk D., Wang H.Y., Trenker R., Young J.M., Cavero D.A., Hiatt J., Roth T.L., Rathore U., Subramanian A., Noack J., Hubert M., Stroud R.M., Frankel A.D., Rosenberg O.S., Verba K.A., Agard D.A., Ott M., Emerman M., Jura N., von Zastrow M., Verdin E., Ashworth A., Schwartz O., d'Enfert C., Mukherjee S., Jacobson M., Malik H.S., Fujimori D.G., Ideker T., Craik C.S., Floor S.N., Fraser J.S., Gross J.D., Sali A., Roth B.L., Ruggero D., Taunton J., Kortemme T., Beltrao P., Vignuzzi M., García-Sastre A., Shokat K.M., Shoichet B.K., Krogan N.J. A SARS-CoV-2 protein interaction map reveals targets for drug repurposing. Nature, 2020, vol. 583, no. 7816, pp. 459–468. doi: 10.1038/s41586-020-2286-9
- Gorse G.J., Patel G.B., Vitale J.N., O’connor T.Z. Prevalence of antibodies to four human coronaviruses is lower in nasal secretions than in serum. Clin. Vaccine. Immunol., 2010, vol. 17, no. 12, pp. 1875–1880. doi: 10.1128/CVI.00278-10
- GOV.UK. Guidance COVID-19: Epidemiology, virology and clinical features. Updated 17 May 2022. URL: https://www.gov.uk/government/publications/wuhan-novel-coronavirus-background-information/wuhan-novel-coronavirus-epidemiology-virology-and-clinical-features
- Graham N.M. The epidemiology of acute respiratory infections in children and adults: a global perspective. Epidemiol. Rev., 1990, vol. 12, no. 1, pp. 149–178. doi: 10.1093/oxfordjournals.epirev.a036050
- Guan Y., Zheng B.J., He Y.Q., Liu X.L., Zhuang Z.X., Cheung C.L., Luo S.W., Li P.H., Zhang L.J., Guan Y.J., Butt K.M., Wong K.L., Chan K.W., Lim W., Shortridge K.F., Yuen K.Y., Peiris J.S., Poon L.L. Isolation and characterization of viruses related to the SARS coronavirus from animals in southern China. Science, 2003, vol. 302, no. 5643, pp. 276–278. doi: 10.1126/science.1087139
- Guo Y.R., Cao Q.D., Hong Z.S., Tan Y.Y., Chen S.D., Jin H.J., Tan K.S., Wang D.Y., Yan Y. The origin, transmission and clinical therapies on coronavirus disease 2019 (COVID-19) outbreak — an update on the status. Mil. Med. Res., 2020, vol. 7, no. 1: 11. doi: 10.1186/s40779-020-00240-0
- Guthmiller J.J., Wilson P.C. Remembering seasonal coronaviruses. Science, 2020, vol. 370, no. 6522, pp. 1272–1273. doi: 10.1126/science.abf48
- Hamre D., Procknow J.J. A new virus isolated from the human respiratory tract. Proc. Soc. Exp. Biol. Med., 1966, vol. 121, no. 1, pp. 190–193. doi: 10.3181/00379727-121-30734
- Hawkes M.T., Lee B.E., Kanji J.N., Zelyas N., Wong K., Barton M., Mukhi S., Robinson J.L. Seasonality of respiratory viruses at Northern Latitudes. JAMA Netw. Open, 2021, vol. 4, no. 9: e2124650. doi: 10.1001/jamanetworkopen.2021.24650
- Heimdal I., Moe N., Krokstad S., Christensen A., Skanke L.H., Nordbø S.A., Døllner H. Human coronavirus in hospitalized children with respiratory tract infections: a 9-year population-based study from Norway. J. Infect. Dis., 2019, vol. 219, no. 8, pp. 1198–1206. doi: 10.1093/infdis/jiy646
- Heimdal I., Valand J., Krokstad S., Moe N., Christensen A., Risnes K., Nordbø S.A., Døllner H. Hospitalized children with common human coronavirus clinical impact of codetected respiratory syncytial virus and rhinovirus. Pediatr. Infect. Dis. J., 2022, vol. 41, no. 3, pp. e95–e101. doi: 10.1097/INF.0000000000003433
- Hilleman M.R., Werner J.H. Recovery of new agent from patients with acute respiratory illness. Proc. Soc. Exp. Biol. Med., 1954, vol. 85, no. 1, pp. 183–188. doi: 10.3181/00379727-85-20825
- Hoorn B., Tyrrell D.A. A new virus cultivated only in organ cultures of human ciliated epithelium. Arch. Gesamte Virusforsch., 1966, vol. 18, no. 2, pp. 210–225. doi: 10.1007/BF01241842
- Hoorn B., Tyrrel D.A. On the growth of certain “newer” respiratory viruses in organ cultures. Br. J. Exp. Pathol., 1965, vol. 46, no. 2, pp. 109–118.
- Hu B., Guo H., Zhou P., Shi Z.L. Characteristics of SARS-CoV-2 and COVID-19. Nat. Rev. Microbiol., 2021, vol. 19, no. 3, pp. 141–154. doi: 10.1038/s41579-020-00459-7
- Huang Y., Yang C., Xu X.F., Xu W., Liu S.W. Structural and functional properties of SARS-CoV-2 spike protein: potential antivirus drug development for COVID-19. Acta Pharmacol. Sin., 2020, vol. 41, no. 9, pp. 1141–1149. doi: 10.1038/s41401-020-0485-4
- ICTV. 2022 virus taxonomy. URL: https://talk.ictvonline.org/taxonomy
- ICTV. Taxonomic proposal to the ICTV Executive Committee. New species: Betacoronavirus 1. 2008. URL: https://ictv.global/ICTV/proposals/2008.085-122V.v4.Coronaviridae.pdf
- ICTV. Virus Taxonomy. Classification and Nomenclature of Viruses. Report of the International Committee on Taxonomy of Viruses. URL: https://www.academia.edu/8097730/Ninth_Report_of_the_International_Committee_on_Taxonomy_of_Viruses
- Jeon J.H., Han M., Chang H.E., Park S.S., Lee J.W., Ahn Y.J., Hong D.J. Incidence and seasonality of respiratory viruses causing acute respiratory infections in the Northern United Arab Emirates. J. Med. Virol., 2019, vol. 91, no. 8, pp. 1378–1384. doi: 10.1002/jmv.25464
- JHU. COVID-19 dashboard by the Center for Systems Science and Engineering (CSSE) at Johns Hopkins University (JHU). 2023. URL: https://coronavirus.jhu.edu/map.html
- Jo W.K., De Oliveira-Filho E.F., Rasche A., Greenwood A.D., Osterrieder K., Drexler J.F. Potential zoonotic sources of SARS-CoV-2 infections. Transbound. Emerg. Dis., 2021, vol. 68, no. 4, pp. 1824–1834. doi: 10.1111/tbed.13872
- Kesheh M.M., Hosseini P., Soltani S., Zandi M. An overview on the seven pathogenic human coronaviruses. Rev. Med. Virol., 2022, vol. 32, no. 2: e2282. doi: 10.1002/rmv.2282
- Khaitovich A., Sataieva T., Zukow W., Malygina V., Shevkoplyas L., Logadyr T., Kirsanova M., Andronovskaya I., Soroka E. The biological diversity of coronaviruses: where will the new threat come from? J. Educ. Health Sport, 2022, vol. 12, no. 5, pp. 402–415. doi: 10.12775/JEHS.2022.12.05.032
- Killerby M.E., Biggs H.M., Haynes A., Dahl R.M., Mustaquim D., Gerber S.I., Watson J.T. Human coronavirus circulation in the United States 2014–2017. J. Clin. Virol., 2018, vol. 101, no. 1, pp. 52–56. doi: 10.1016/j.jcv.2018.01.019
- Kim M.I., Lee C. Human coronavirus OC43 as a low-risk model to study COVID-19. Viruses, 2023, vol. 15, no. 2: 578. doi: 10.3390/v15020578
- Kiseleva I., Grigorieva E., Larionova N., Al Farroukh M., Rudenko L. COVID-19 in light of seasonal respiratory infections. Biology (Basel), 2020, vol. 9, no. 9: 240. doi: 10.3390/biology9090240
- Kiseleva I., Ksenafontov A. COVID-19 shuts doors to flu but keeps them open to rhinoviruses. Biology (Basel), 2021, vol. 10, no. 8: 733. doi: 10.3390/biology10080733
- Kiseleva I., Musaeva T., Ksenafontov A. SARS-CoV-2 invasion: what happens to other respiratory viruses? Open Microbiol. J., 2020, vol. 16, no. 1: e187428582206100. doi: 10.2174/18742858-v16-e2206100
- Komabayashi K., Seto J., Matoba Y., Aoki Y., Tanaka S., Ikeda T., Matsuzaki Y., Itagaki T., Mizuta K. Seasonality of human coronavirus OC43, NL63, HKU1, and 229E infection in Yamagata, Japan, 2010–2019. Jpn J. Infect. Dis., 2020, vol. 73, no. 5, pp. 394–397. doi: 10.7883/yoken.JJID.2020.525
- Kong D., Zheng Y., Hu L., Chen J., Wu H., Teng Z., Zhou Y., Qiu Q., Lu Y., Pan H. Epidemiological and co-infection characteristics of common human coronaviruses in Shanghai, 2015–2020: a retrospective observational study. Emerg. Microbes. Infect., 2021, vol. 10, no. 1, pp. 1660–1668. doi: 10.1080/22221751.2021.1965498
- Kuypers J., Martin E.T., Heugel J., Wright N., Morrow R., Englund J.A. Clinical disease in children associated with newly described coronavirus subtypes. Pediatrics, 2007, vol. 119, no. 1, pp. 70–76. doi: 10.1542/peds.2006-1406
- La Scola B., Audic S., Robert C., Jungang L., De Lamballerie X., Drancourt M., Birtles R., Claverie J.M., Raoult D. A giant virus in amoebae. Science, 2003, vol. 299, no. 5615: 2033. doi: 10.1126/science.1081867
- Lalchhandama K. The chronicles of coronaviruses: The bronchitis, the hepatitis and the common cold. Sci. Vis., 2020, vol. 20, no. 1, pp. 43–53. doi: 10.33493/scivis.20.01.04
- Li F. Structure, function, and evolution of coronavirus spike proteins. Annu. Rev. Virol., 2016, vol. 3, no. 1, pp. 237–261. doi: 10.1146/annurev-virology-110615-042301
- Li W., Shi Z., Yu M., Ren W., Smith C., Epstein J.H., Wang H., Crameri G., Hu Z., Zhang H., Zhang J., Mceachern J., Field H., Daszak P., Eaton B.T., Zhang S., Wang L.F. Bats are natural reservoirs of SARS-like coronaviruses. Science, 2005, vol. 310, no. 5748, pp. 676–679. doi: 10.1126/science.1118391
- Li Y., Wang X., Nair H. Global seasonality of human seasonal coronaviruses: a clue for postpandemic circulating season of severe acute respiratory syndrome coronavirus 2? J. Infect. Dis., 2020, vol. 222, no. 7, pp. 1090–1097. doi: 10.1093/infdis/jiaa436
- Liu D., Liang J., Fung T.S. Human Coronavirus-229E, -OC43, -NL63, and -HKU1. Encyclopedia of Virology, 2021, vol. 2, no. 1, pp. 428–440. doi: 10.1016/B978-0-12-809633-8.21501-X
- Liu L., Wang T., Lu J. The prevalence, origin, and prevention of six human coronaviruses. Virol. Sin., 2016, vol. 31, no. 1, pp. 94–99. doi: 10.1007/s12250-015-3687-z
- Liu X., Huang J., Li C., Zhao Y., Wang D., Huang Z., Yang K. The role of seasonality in the spread of COVID-19 pandemic. Environ. Res., 2021, vol. 195: 110874. doi: 10.1016/j.envres.2021.110874
- Liu Y., Lam T.T.Y., Lai F.Y.L., Krajden M., Drews S.J., Hatchette T.F., Fraaij P.L.A., Van Kampen J.J.A., Badarch D., Nymadawa P., Tee K.K., Lee H.K., Koay E.S.C., Jennings L., Koopmans M., Tang J.W. Comparative seasonalities of influenza A, B and “common cold” coronaviruses — setting the scene for SARS-CoV-2 infections and possible unexpected host immune interactions. J. Infect., 2020, vol. 81, no. 2, pp. 62–64. doi: 10.1016/j.jinf.2020.04.032
- Ljubin-Sternak S., Meštrović T., Lukšić I., Mijač M., Vraneš J. Seasonal coronaviruses and other neglected respiratory viruses: a global perspective and a local snapshot. Front. Public Health, 2021, vol. 9: 691163. doi: 10.3389/fpubh.2021.691163
- Lowen A.C., Mubareka S., Tumpey T.M., Garcia-Sastre A., Palese P. The guinea pig as a transmission model for human influenza viruses. Proc. Natl Acad. Sci. USA, 2006, vol. 103, no. 26, pp. 9988–9992. doi: 10.1073/pnas.0604157103
- Lu Q.B., Wo Y., Wang L.Y., Wang H.Y., Huang D.D., Zhang X.A., Liu W., Cao W.C. Molecular epidemiology of human rhinovirus in children with acute respiratory diseases in Chongqing, China. Sci. Rep., 2014, vol. 4: 6686. doi: 10.1038/srep06686
- Lv L., Li G., Chen J., Liang X., Li Y. Comparative genomic analyses reveal a specific mutation pattern between human coronavirus SARS-CoV-2 and Bat-CoV RaTG13. Front. Microbiol., 2020, vol. 11: 584717. doi: 10.3389/fmicb.2020.584717
- Mcintosh K., Dees J.H., Becker W.B., Kapikian A.Z., Chanock R.M. Recovery in tracheal organ cultures of novel viruses from patients with respiratory disease. Proc. Natl Acad. Sci. USA, 1967, vol. 57, no. 4, pp. 933–940. doi: 10.1073/pnas.57.4.933
- Menachery V.D., Yount B.L.Jr., Debbink K., Agnihothram S., Gralinski L.E., Plante J.A., Graham R.L., Scobey T., Ge X.Y., Donaldson E.F., Randell S.H., Lanzavecchia A., Marasco W.A., Shi Z.L., Baric R.S. A SARS-like cluster of circulating bat coronaviruses shows potential for human emergence. Nat. Med., 2015, vol. 21, no. 12, pp. 1508–1513. doi: 10.1038/nm.3985
- Mohd H.A., Al-Tawfiq J.A., Memish Z.A. Middle East respiratory syndrome coronavirus (MERS-CoV) origin and animal reservoir. Virol. J., 2016, vol. 13, no. 1: 87. doi: 10.1186/s12985-016-0544-0
- Moriyama M., Hugentobler W.J., Iwasaki A. Seasonality of respiratory viral infections. Annu. Rev. Virol., 2020, vol. 7, no. 1, pp. 83–101. doi: 10.1146/annurev-virology-012420-022445
- Mulder J., Masurel N., Hers J.F.P. The Asian influenza pandemic of 1957. Ned. Tijdschr. Geneeskd., 1958, vol. 102, no. 41, pp. 1992–1999.
- Myint S.H. Human coronaviruses: a brief review. Rev. Med. Virol., 1994, vol. 4, pp. 35–46. doi: 10.1002/rmv.1980040108
- Nickbakhsh S., Ho A., Marques D.F.P., Mcmenamin J., Gunson R.N., Murcia P.R. Epidemiology of seasonal coronaviruses: Establishing the context for COVID-19 emergence. J. Infect. Dis., 2020, vol. 222, no. 1, pp. 17–25. doi: 10.1093/infdis/jiaa185
- Novak N., Cabanillas B. Viruses and asthma: the role of common respiratory viruses in asthma and its potential meaning for SARS-CoV-2. Immunology, 2020, vol. 161, no. 2, pp. 83–93. doi: 10.1111/imm.13240
- Payne S. Family Coronaviridae. Viruses, 2017, pp. 149–158. doi: 10.1016/b978-0-12-803109-4.00017-9
- Peng Y., Du N., Lei Y., Dorje S., Qi J., Luo T., Gao G.F., Song H. Structures of the SARS-CoV-2 nucleocapsid and their perspectives for drug design. Embo J., 2020, vol. 39, no. 20: e105938. doi: 10.15252/embj.2020105938
- Poole S., Brendish N.J., Clark T.W. SARS-CoV-2 has displaced other seasonal respiratory viruses: results from a prospective cohort study. J. Infect., 2020, vol. 81, no. 6, pp. 966–972. doi: 10.1016/j.jinf.2020.11.010
- Price R.H.M., Graham C., Ramalingam S. Association between viral seasonality and meteorological factors. Sci. Rep., 2019, vol. 9, no. 1: 929. doi: 10.1038/s41598-018-37481-y
- Price W.H. The isolation of a new virus associated with respiratory clinical disease in humans. Proc. Natl Acad. Sci. USA, 1956, vol. 42, no. 12, pp. 892–896. doi: 10.1073/pnas.42.12.892
- Rabaan A.A., Al-Ahmed S.H., Haque S., Sah R., Tiwari R., Malik Y.S., Dhama K., Yatoo M.I., Bonilla-Aldana D.K., Rodriguez-Morales A.J. SARS-CoV-2, SARS-CoV, and MERS-COV: a comparative overview. Infez. Med., 2020, vol. 28, no. 2, pp. 174–184.
- Rodgers L., Sheppard M., Smith A., Dietz S., Jayanthi P., Yuan Y., Bull L., Wotiz S., Schwarze T., Azondekon R., Hartnett K., Adjemian J., Kirking H.L., Kite Powell A. Changes in seasonal respiratory illnesses in the United States during the COVID-19 pandemic. Clin. Infect. Dis., 2021, vol. 73, no. 1, pp. 110–117. doi: 10.1093/cid/ciab311
- Rowe W.P., Huebner R.J., Gilmore L.K., Parrott R.H., Ward T.G. Isolation of a cytopathogenic agent from human adenoids undergoing spontaneous degeneration in tissue culture. Proc. Soc. Exp. Biol. Med., 1953, vol. 84, no. 3, pp. 570–573. doi: 10.3181/00379727-84-20714
- Sampson A.T., Heeney J., Cantoni D., Ferrari M., Sans M.S., George C., Di Genova C., Mayora Neto M., Einhauser S., Asbach B., Wagner R., Baxendale H., Temperton N., Carnell G. Coronavirus pseudotypes for all circulating human coronaviruses for quantification of cross-neutralizing antibody responses. Viruses, 2021, vol. 13, no. 8: 1579. doi: 10.3390/v13081579
- Sermet I., Temmam S., Huon C., Behillil S., Gadjos V., Bigot T., Lurier T., Chrétien D., Backovick M., Moisan-Delaunay A., Donati F., Albert M., Foucaud E., Mesplées B., Benoist G., Fayes A., Duval-Arnould M., Crétolle C., Charbit M., Aubart M., Auriau J., Lorrot M., Kariyawasam D., Fertita L., Orliaguet G., Pigneur B., Bader-Meunier B., Briand C., Toubiana J., Guilleminot T., van der Werf S., Leruez-Ville M., Eloit M. Prior infection by seasonal coronaviruses does not prevent SARS-CoV-2 infection and associated Multisystem Inflammatory Syndrome in children. Euro Surveill., 2020, vol. 26, no. 13: 2001782. doi: 10.2807/1560-7917.ES.2021.26.13.2001782
- Shah M.M., Winn A., Dahl R.M., Kniss K.L., Silk B.J., Killerby M.E. Seasonality of common human coronaviruses, United States, 2014–2021. Emerg. Infect. Dis., 2022, vol. 28, no. 10, pp. 1970–1976. doi: 10.3201/eid2810.220396
- Shaw B., Gatherer D. Candidate historical events for the emergence of Human Coronavirus OC43: a critical reassessment of the molecular evidence. PLoS One, 2023, vol. 18, no. 5: e0285481. doi: 10.1371/journal.pone.0285481
- Smith W., Andrewes C.H., Laidlaw P.P. A virus obtained from influenza patients. Lancet, 1933, vol. 222, no. 5732, pp. 66–68. doi: 10.1016/S0140-6736(00)78541-2
- Souilmi Y., Lauterbur M.E., Tobler R., Huber C.D., Johar A.S., Moradi S.V., Johnston W.A., Krogan N.J., Alexandrov K., Enard D. An ancient viral epidemic involving host coronavirus interacting genes more than 20,000 years ago in East Asia. Curr. Biol., 2021, vol. 31, no. 16, pp. 3504–3514. doi: 10.1016/j.cub.2021.05.067
- St John S.E., Tomar S., Stauffer S.R., Mesecar A.D. Targeting zoonotic viruses: structure-based inhibition of the 3C-like protease from bat coronavirus HKU4 — the likely reservoir host to the human coronavirus that causes Middle East Respiratory Syndrome (MERS). Bioorg. Med. Chem., 2015, vol. 23, no. 17, pp. 6036–6048. doi: 10.1016/j.bmc.2015.06.039
- Tang D., Comish P., Kang R. The hallmarks of COVID-19 disease. PLoS Pathog., 2020, vol. 16, no. 5: e1008536. doi: 10.1371/journal.ppat.1008536
- Tang G., Liu Z., Chen D. Human coronaviruses: origin, host and receptor. J. Clin. Virol., 2022, vol. 155, no. 1: 105246. doi: 10.1016/j.jcv.2022.105246
- Taubenberger J.K., Morens D.M., Fauci A.S. The next influenza pandemic: can it be predicted? JAMA, 2007, vol. 297, no. 18, pp. 2025–2027. doi: 10.1001/jama.297.18.2025
- Taubenberger J.K., Reid A.H., Krafft A.E., Bijwaard K.E., Fanning T.G. Initial genetic characterization of the 1918 “Spanish” influenza virus. Science, 1997, vol. 275, no. 5307, pp. 1793–1796. doi: 10.1126/science.275.5307.1793
- Taylor R.M. Studies on survival of influenza virus between epidemics and antigenic variants of the virus. Am. J. Public Health Nations Health., 1949, vol. 39, no. 2, pp. 171–178. doi: 10.2105/ajph.39.2.171
- Thomas S. Mapping the nonstructural transmembrane proteins of severe acute respiratory syndrome coronavirus 2. J. Comput. Biol., 2021, vol. 28, no. 9, pp. 909–921. doi: 10.1089/cmb.2020.0627
- Toze S.J., Lambert S.B., Whiley D.M., Bialasiewicz S., Lyon M.J., Nissen M.D., Sloots T.P. Detection of human bocavirus in respiratory, fecal, and blood samples by real-time PCR. J. Med. Virol., 2009, vol. 81, no. 3, pp. 488–493. doi: 10.1002/jmv.21409
- Tsai S.C., Lu C.C., Bau D.T., Chiu Y.J., Yen Y.T., Hsu Y.M., Fu C.W., Kuo S.C., Lo Y.S., Chiu H.Y., Juan Y.N., Tsai F.J., Yang J.S. Approaches towards fighting the COVID-19 pandemic (Review). Int. J. Mol. Med., 2021, vol. 47, no. 1, pp. 3–22. doi: 10.3892/ijmm.2020.4794
- Tumpey T.M., Basler C.F., Aguilar P.V., Zeng H., Solorzano A., Swayne D.E., Cox N.J., Katz J.M., Taubenberger J.K., Palese P., Garcia-Sastre A. Characterization of the reconstructed 1918 Spanish influenza pandemic virus. Science, 2005, vol. 310, no. 5745, pp. 77–80. doi: 10.1126/science.1119392
- Tyrrell D.A., Bynoe M.L. Cultivation of a novel type of common-cold virus in organ cultures. Br. Med. J., 1965, vol. 1, no. 5448, pp. 1467–1470. doi: 10.1136/bmj.1.5448.1467
- Valleron A.J., Cori A., Valtat S., Meurisse S., Carrat F., Boëlle P.Y. Transmissibility and geographic spread of the 1889 influenza pandemic. Proc. Natl Acad. Sci. USA, 2010, vol. 107, no. 19, pp. 8778–8781. doi: 10.1073/pnas.1000886107
- Van Den Hoogen B.G., De Jong J.C., Groen J., Kuiken T., De Groot R., Fouchier R.A., Osterhaus A.D. A newly discovered human pneumovirus isolated from young children with respiratory tract disease. Nat. Med., 2001, vol. 7, no. 6, pp. 719–724. doi: 10.1038/89098
- Van der Hoek L., Pyrc K., Jebbink M.F., Vermeulen-Oost W., Berkhout R.J.M., Wolthers K.C., Wertheim-van Dillen P.M.E., Kaandorp J., Spaargaren J., Berkhout B. Identification of a new human coronavirus. Nat. Med., 2004. vol. 10, no. 4, pp. 368–373.
- Varghese L., Zachariah P., Vargas C., LaRussa P., Demmer R.T., Furuya Y.E., Whittier S., Reed C., Stockwell M.S., Saiman L. Epidemiology and clinical features of human coronaviruses in the pediatric population. J. Pediatric Infect. Dis. Soc., 2018, vol. 7, no. 2, pp. 151–158. doi: 10.1093/jpids/pix027
- Vijgen L., Keyaerts E., Moës E., Thoele I., Wollants E., Lemey P., Vandamme A.M., Van Ranst M. Complete genomic sequence of human coronavirus OC43: molecular clock analysis suggests a relatively recent zoonotic coronavirus transmission event. J. Virol., 2005, vol. 79, no. 3, pp. 1595–1604. doi: 10.1128/JVI.79.3.1595-1604.2005
- Waterlow N.R., Van Leeuwen E., Davies N.G., Flasche S., Eggo R.M. How immunity from and interaction with seasonal coronaviruses can shape SARS-CoV-2 epidemiology. Proc. Natl Acad. Sci. USA, 2021, vol. 118, no. 49: e2108395118. doi: 10.1073/pnas.2108395118
- Wen C., Sun L., Zhao M.C., Duan S.X., Wang L., Cui X.W. Clinical study of human coronavirus NL63, OC43, 229E, HKU1 infentions in hospitalized children from 2015 to 2020. Infect. Drug. Resist., 2022, vol. 15, no. 1, pp. 1093–1101. doi: 10.2147/IDR.S357193
- WHO. Middle East respiratory syndrome coronavirus (MERS-CoV). 2023. URL: https://www.who.int/health-topics/middle-east-respiratory-syndrome-coronavirus-mers#tab=tab_1
- WHO. Severe Acute Respiratory Syndrome (SARS). 2023. URL: https://www.who.int/health-topics/severe-acute-respiratory-syndrome#tab=tab_1
- Wong-Chew R.M., Fernández J.A.M. Generalities, clinical and prevention aspects of COVID-19: Mexico and Latin America. Univ. Med., 2021, vol. 62, no. 3, pp. 97–114. doi: 10.11144/javeriana.umed62-3.gacp
- Woo P.C., Lau S.K., Chu C.M., Chan K.H., Tsoi H.W., Huang Y., Wong B.H., Poon R.W., Cai J.J., Luk W.K., Poon L.L., Wong S.S., Guan Y., Peiris J.S., Yuen K.Y. Characterization and complete genome sequence of a novel coronavirus, coronavirus HKU1, from patients with pneumonia. J. Virol., 2005, vol. 79, no. 2, pp. 884–895. doi: 10.1128/JVI.79.2.884-895.2005
- Woo P.C.Y., Huang Y., Lau S.K.P., Yuen K.Y. Coronavirus genomics and bioinformatics analysis. Viruses, 2010, vol. 2, no. 8, pp. 1804–1820. doi: 10.3390/v2081803
- Yin Y., Wunderink R.G. MERS, SARS and other coronaviruses as causes of pneumonia. Respirology, 2018, vol. 23, no. 2, pp. 130–137. doi: 10.1111/resp.13196
- Yoshimoto F.K. The proteins of severe acute respiratory syndrome coronavirus-2 (SARS CoV-2 or n-COV19), the cause of COVID-19. Protein J., 2020, vol. 39, no. 3, pp. 198–216. doi: 10.1007/s10930-020-09901-4
- Zeng Q., Langereis M.A., Van Vliet A.L., Huizinga E.G., De Groot R.J. Structure of coronavirus hemagglutinin-esterase offers insight into corona and influenza virus evolution. Proc. Natl Acad. Sci. USA, 2008, vol. 105, no. 26, pp. 9065–9069. doi: 10.1073/pnas.0800502105
- Zeyaullah M., Alshahrani A.M., Muzammil K., Ahmad I., Alam S., Khan W.H., Ahmad R. COVID-19 and SARS-CoV-2 variants: current challenges and health concern. Front. Genet., 2021, vol. 12: 693916. doi: 10.3389/fgene.2021.693916
- Zhao X., Ding Y., Du J., Fan Y. 2020 update on human coronaviruses: one health, one world. Med. Nov. Technol. Devices, 2020, vol. 8: 100043. doi: 10.1016/j.medntd.2020.100043
- Zhou P., Yang X.L., Wang X.G., Hu B., Zhang L., Zhang W., Si H.R., Zhu Y., Li B., Huang C.L., Chen H.D., Chen J., Luo Y., Guo H., Jiang R.D., Liu M.Q., Chen Y., Shen X.R., Wang X., Zheng X.S., Zhao K., Chen Q.J., Deng F., Liu L.L., Yan B., Zhan F.X., Wang Y.Y., Xiao G.F., Shi Z.L. A pneumonia outbreak associated with a new coronavirus of probable bat origin. Nature, 2020, vol. 579, no. 7798, pp. 270–273. doi: 10.1038/s41586-020-2012-7
- Zhu N., Zhang D., Wang W., Li X., Yang B., Song J., Zhao X., Huang B., Shi W., Lu R., Niu P., Zhan F., Ma X., Wang D., Xu W., Wu G., Gao G.F., Tan W. A novel coronavirus from patients with pneumonia in China, 2019. N. Engl. J. Med., 2020, vol. 382, no. 8, pp. 727–733. doi: 10.1056/NEJMoa2001017
Supplementary files







